项目代号JTAP119262
中国石化销售股份有限公司吉林长春石油分公司正阳街加油站改建项目
安全验收评价报告
建设单位:
建设单位法定代表人:
建设项目单位:
建设项目单位主要负责人:
建设项目单位联系人:
建设项目单位联系电话:
2019年9月26日
中国石化销售股份有限公司吉林长春石油
分公司正阳街加油站改建项目
安全验收评价报告
评价机构名称:吉林省吉泰安全技术服务有限公司
资质证书编号:APJ-(吉)-306
法定代表人:
审核定稿人:
评价负责人:
评价机构联系电话:
2019年9月26日
前 言
受中国石化销售股份有限公司吉林长春石油分公司,吉林省吉泰安全技术服务有限公司对中国石化销售股份有限公司吉林长春石油分公司正阳街加油站改建项目进行安全验收评价,并成立了安全评价小组。
根据《中华人民共和国安全生产法》(中华人民共和国主席令第13号)、《危险化学品安全管理条例》(中华人民共和国国务院令第591号,第645号修正)、《危险化学品建设项目安全监督管理办法》(******安全生产监督管理总局令第45号,******安全生产监督管理总局令第79号2015年修正)、《安全验收评价导则》(AQ8003-2007)、《危险化学品建设项目安全评价细则》(安监总危化〔2007〕255号)等相关法律、法规、标准、规程及委托单位提供的资料编制《中国石化销售股份有限公司吉林长春石油分公司正阳街加油站改建项目安全验收评价报告》。
目 录
1 编制说明1
1.1 评价目的1
1.2 评价对象1
1.3 安全验收评价范围2
1.4安全评价工作经过2
1.5 安全验收评价程序4
2 建设项目概况5
2.1 建设项目单位基本情况5
2.2 被评价建设项目概况6
3 危险、有害因素的辨识结果及依据说明22
3.1 爆炸、火灾中毒事故的危险有害因素及其分布22
3.2加油站内爆炸危险区域的等级和范围划分23
3.3重大危险源辨识结果24
3.4危险化学品的物理性质、化学性质和危险性、危险类别及数据来源25
3.5危险、有害因素的辨识依据说明25
3.6其他危险类别辨识26
4安全评价单元的划分及理由说明27
4.1安全评价单元的划分结果27
4.2划分评价单元的理由说明27
5 采用的安全评价方法及理由说明29
5.1采用的评价方法29
5.2 理由说明29
6定性、定量分析危险、有害程度的结果32
6.1固有危险程度的分析结果32
6.2风险程度分析结果33
6.3可能发生的危险化学品事故及后果、对策34
7安全条件和安全生产条件的分析结果37
7.1安全条件分析结果37
7.2安全生产条件分析结果38
8安全对策与建议49
8.1安全对策措施49
8.2整改对策措施落实情况51
8.3建议49
9 安全验收评价结论51
10与建设单位交换意见的情况结果52
11 建设项目验收的组织及验收过程56
11.1建设项目验收的组织及验收过程的依据56
11.2建设单位建设项目验收的前期准备56
11.3建设项目的验收组织及验收过程57
11.4审核意见的整改完成情况58
11.5申请经营许可证条件评价58
11.6建设项目验收的组织及验收过程评价结论60
附件1有关图表53
附件2选用的安全评价方法简介54
2.1 安全检查表法(SCA)54
2.2 预先危险性分析法(PHA)54
2.3危险度评价法55
2.4 道化学公司(DOW)火灾、爆炸危险指数评价法(第7版)56
附件3定性、定量分析危险、有害因素过程58
3.1危险有害因素辨识过程58
3.2固有危险程度分析66
3.3 风险程度分析72
3.4安全条件和安全生产条件分析过程78
附件4安全验收评价的依据97
4.1 依据的法律、法规97
4.2 依据的标准、规章及规范99
附件5收集的文件、资料目录101
附件6法定检测、检验情况汇总表102
1 编制说明
在建设项目竣工后正式生产运行前,通过检查建设项目安全设施与主体工程同时设计、同时施工、同时投入生产和使用的情况,检查安全生产管理措施到位情况,检查安全生产规章制度健全情况,检查事故应急救援预案建立情况,审查确定建设项目满足安全生产法律法规、标准、规范要求的符合性,从整体上确定建设项目的运行状况和安全管理情况,做出安全评价结论。
安全评价的目的是贯彻“安全******、预防为主、综合治理”的方针,为建设项目安全验收提供科学依据,对建设项目未达到安全目标的系统或单元提出安全补偿及补救措施,以利于提高建设项目本质安全程度,满足安全生产要求。
1.1 评价目的
安全评价的目的是查找、分析和预测工程、系统存在的危险、有害因素及可能导致的危险、危害后果和程度,提出合理可行的安全对策措施,指导危险源监控和事故预防,以达到******事故率、***少损失和******的安全投资效益。安全评价可以达到以下目的:
1)提高系统本质安全化程度;
2)实现全过程安全控制;
3)建立系统安全******方案、为决策提供依据;
4)为实现安全技术、安全管理的标准化和科学化创造条件。
1.2 评价对象
本报告评价对象为中国石化销售股份有限公司吉林长春石油分公司正阳街加油站改建项目。
1.3 安全验收评价范围
根据《危险化学品安全管理条例》(中华人民共和国国务院令第591号,第645号修正)和《危险化学品建设项目安全评价细则(试行)》(安监总危化[2007]255号)的要求,经与中国石化销售股份有限公司吉林长春石油分公司协商,本次验收评价的范围主要包括该加油站的站址选择及站内平面布置、工艺及设施、公用工程、安全管理。
1.4安全评价工作经过
1.4.1 前期准备
为了使评价能够准确地反映项目的实际情况,准确的对系统存在的危险、有害因素进行定性和定量的分析,即针对特定的系统范围,对发生事故、危害的可能性及其危险、危害的严重程度进行评价,本公司组成了项目组,搜集了很多与本项目有关的资料,为项目的顺利进行打下了基础。
(1)根据被评价单位的委托书,索取被评价单位的相关资料和文件。
(2)与被评价单位签订安全评价合同。
(3)组建安全评价小组,实地环境调查,作业条件现场检查,了解被评价单位情况,收集有关资料。
(4)编制评价大纲。
1.4.2 安全评价
(1)辨识危险、有害因素
①运用危险有害因素辨识的科学方法,辨识建设项目可能造成爆炸、火灾事故的危险、有害因素及其分布。
②分析建设项目可能造成作业人员伤亡的其它危险、有害因素及其分布。
(2)划分评价单元
(3)确定安全评价方法
(4)定性、定量分析危险、有害程度
(5)分析安全条件和安全生产条件
(6)提出安全对策与建议
(7)整理归纳安全评价结论
1.4.3 与建设单位交换意见
评价机构就改建项目安全评价中各个方面的情况,与建设单位反复、充分交换意见。
1.4.4 编制安全评价报告
依据安全评价的结果编制相应的安全评价报告。
1.5 安全验收评价程序
根据《安全评价通则》(AQ8001-2007)和《危险化学品建设项目安全评价细则(试行)》(安监总危化[2007]255号)的要求,结合安全评价工作的一般程序要求,本项目安全验收评价程序见图1.5-1。

评价程序框图
2 建设项目概况
2.1 建设项目单位基本情况
项目名称:中国石化销售股份有限公司吉林长春石油分公司正阳街加油站改建项目
承办单位:
项目地点:
项目性质:
占地面积:
该站本次改建内容详见下表2.1-1。

2.2 被评价建设项目概况
2.2.1简述建设项目单位及投资比例、具体投资数额、建设项目性质情况
改建项目单位为中国石化销售股份有限公司吉林长春石油分公司正阳街加油站;项目总投资200万元,安全投资8万元;本项目为改建项目。
2.2.2主要技术、工艺(方式)和国内、外同类建设项目水平对比情况
1)采用集中自流密闭卸油自动计量加油机加油工艺。罐区各台油罐人孔处设操作井,油罐的接合管设在油罐顶部的人孔盖上。汽油罐通气管管口高出地面4m,并设带防雨型的阻火器,其中一个汽油通气管设有带阻火功能的机械呼吸阀;
2)采用防渗漏内钢外玻璃纤维增强塑料油罐(SF),其中油罐的内、外层壁厚符合《汽车加油加气站设计与施工规范》(GB 50156-2012,2014年版)6.1.4和6.1.5条的相关要求;
3)埋地加油管道采用双层导静电热塑性塑料管道,外层管与内层管之间的缝隙贯通,******点位于操作井内,设检测漏点,人工检测;
4)为防止埋地油罐受地下水或雨水作用上浮的可能,设置了防浮抱带,抱带固定在预埋地脚螺栓上,抱带表面做加强级防腐措施;
5)双层埋地油罐设置了检测立管,检测立管采用DN100壁厚为4mm的无缝钢管。检测立管设于油罐顶部的纵向中心线上,底部管口油罐内、外壁间隙相连通,顶部管口设防尘盖。双层埋地油罐的渗漏设置在线监测;
6)通气管管道、卸油管道、油气回收管道采用钢质管道;
7)储罐设置液位仪,具有高液位报警功能,油料达到油罐容量90%时触动高液位报警装置;进油管设置卸油防溢阀,油料达到油罐容量95%时,防溢阀自动停止油料继续进罐与声光报警联动;声光报警器设置在站区西侧立杆上;
8)以正压(潜油泵)供油的加油机,其底部的供油管道上设剪切阀,当加油机被撞或起火时,剪切阀能自动关闭。装有潜油泵的油罐人孔操作井、卸油口、加油机底槽等可能发生油品渗漏的部位,已采取相应的防渗措施;
9)汽油罐车向站内油罐卸油采用平衡式密闭油气回收系统。汽油罐的通气管管口除装设了阻火器外,还装设有呼吸阀。呼吸阀的工作正压为2kPa~3kPa,工作负压为1.5kPa~2kPa。各汽油罐共用一根卸油油气回收主管,回收主管的公称直径为DN100。卸油油气回收管道的接口采用非自闭式快速接头,在靠近快速接头的连接管道上设置球阀;
10)本站设置分散式加油油气回收系统,加油机具备回收油气功能,其气液比设定为1.05,多台汽油加油机共用1根DN100油气回收主管。在加油机底部与油气回收立管的连接处,安装检测三通和 DN25的球阀及丝堵;
11)本站设置了紧急启动开关,启动开关能在事故状态下迅速切断加油泵的电源。紧急启动开关具有失效保护功能,紧急停泵按钮设置在便利店内、罩棚立柱上(防爆型)。加油机自带急停按钮;
12)设在行车道下面的人孔井采用加油站车行道下专用的密闭井盖井座。
2.2.3项目的地理位置、用地面积和生产(储存)规模
2.2.3.1 地理位置、用地面积
地理位置:该项目地点位于长春市绿园区正阳街1463号。
用地面积:约1064m2
2.2.3.2 建设规模
该加油站拟设置30m3乙醇汽油储罐3座(其中1座为隔舱罐各15m3),根据《汽车加油加气站设计与施工规范》(GB 50156-2012,2014年版)第3.0.9条加油站的等级划分规定:该加油站乙醇汽油总容积为90m3,该加油站属于三级加油站。
2.2.4主要原辅材料和品种名称、数量,储存
经营品种为E10 92#、E10 95#、E10 98#乙醇汽油。
主要原料成品油采用汽车槽车运输。主要原材料及产品情况见表2-1。

2.2.5 工艺流程和选用的主要装置(设备)和设施的布局及其上下游生产装置的关系
2.2.5.1工艺流程
1)卸油工艺
加油站采用密闭自流卸油工艺。油罐车到站静止15分钟后,检查接地装置使其良好,消防器材准备到位,接好接地线(接地夹禁止装在油罐车装、卸油口附近),导出静电后,用快速接头把油罐车的卸油软管与储油罐的快速密闭卸油口连接(乙醇汽油卸油时:乙醇汽油油罐的卸油油气回收气相接口与乙醇汽油油罐车的气相口连接。连通好后进行卸油作业,乙醇汽油油气经回收管线回收至汽油油罐车);同时使用带高液位报警功能的液位计计量储油罐中的储油量,以防卸油时发生冒油事故。15分钟后计量,确认油罐的油量,卸油中注意观察管线、阀门等相关设备的运行情况。卸油结束时,检查并确认没有溢油、漏油后,关好阀门,断开卸油快速接头,盖好口盖,清理现场。
乙醇汽油卸油工艺框图如下

2)加油工艺
采用正压潜油泵加油工艺进行加油,油品自油罐内通过潜油泵、工艺管道至加油机处,用加油枪加油于受油容器。加油枪具有自封闭功能,以保证加油的安全性。加油过程采用“分散式”加油油气回收系统,及时将受油容器内的油气回收至油罐,加油机选用带油气回收功能的加油机。加油完毕后尽快将加油枪放回托架内。
乙醇汽油加油工艺框图如下:

2.2.5.2主要设备布局
针对本项目的工艺特点,设备布置首先按装置工艺流程顺序进行设备布置,设备的布置同时满足工艺对设备位置的要求。
2.2.6配套和辅助工程名称、能力(或者负荷)、介质(或者物料)来源
2.2.6.1 给排水
1)给水
给水:加油站运营不需用水,由于站内人员较少,生活用水亦较少,日用水量约1.0m3,由市政管网供给,满足站内供水的要求。
2)排水
夏季雨水按地面坡度自然散排。夏天雨季站内容易积水,且水位较高,站内道路坡度不应大于8%,且坡向站外,当站内检修、洗罐时,产生的含油污水用槽车收集并运至污水处理厂统一处理。
2.2.6.2电气
1)供电电源
本站用电负荷均为三级,供电电源采用电压为380/220V的外接电源。信息系统设UPS不间断供电电源(UH11 2kw 30min)。
2)配电系统
配电方式:配电方式为放射式,配电间内电缆采用穿钢管保护埋地敷设到各台加油机。
3)通讯及照明
办公室照明灯具采用荧光灯。罩棚下处于非爆炸危险区域的灯具采用防护等级为IP44级的节能型照明灯具。
在罩棚、便利店、配电间等处设置应急照明,应急照明灯具采用蓄电池作为备用电源,应急时间为30min。
爆炸危险区域内的电气设备选用防爆等级为ExdⅡAT3类防爆电器,符合《爆炸危险环境电力装置设计规范》GB50058的有关规定。
4)防雷防静电
(1)本项目防雷接地、防静电接地、电气设备的工作接地、保护接地及信息系统的接地等采用共用接地装置,接地电阻不大于4Ω。
(2)供电系统的电缆金属外皮、电缆金属保护管两端、通讯电缆屏蔽层室内端均接地,供配电系统采用TN- S系统,在供配电系统的电源端安装与设备耐压水平相适应的过电压(电涌)保护器。
(3)站房为三类防雷;用φ10的圆钢做接闪带,利用四周柱内主筋作为引下线,上端与避雷带相连,下端与接地网可靠电气连接。
(4)接地干线引至加油机箱体内,高出加油岛表面200mm,机体与其内部设备、管路及电缆保护管都与接地干线做可靠电气连接。
(5)油品、油气管道上的法兰连接处均用铜片进行防静电跨接。
(6)罐车卸车场地设静电接地极和防爆型静电接地报警仪,卸车过程中,若静电接地不良,发出报警信号。
(7)罩棚为二类防雷;利用罩棚檐面做接闪带,再辅助φ10的镀锌圆钢做接闪带,利用罩棚钢柱做引下线,与接地网做可靠电气连接。
(8)建构筑物、工艺设备设施的防雷、防静电接地引下线均在适当位置设检测断接卡。
(9)油品罐车卸车场地内用于防静电跨接的固定接地装置,设置在爆炸危险1区之外。卸油场地设置了导出人体静电设施,与卸油口间距大于1.5m。
(10)油罐进行了防雷接地,每个油罐接地点2处。
(11)本站采用导静电的热塑性塑料管道,导电内衬已接地。
2.2.6.3 供暖
本站采用集中供热取暖,能满足冬季供暖需要。
2.2.6.4消防
按照《汽车加油加气站设计与施工规范》GB50156-2012(2014年版)及《建筑灭火器配置设计规范》(GB50140-2005)的规定配备足够的灭火器材。见下表2-2。

2.2.6.5自动控制
加油站设置了监测及信息管理系统。
(1)油罐渗漏监测系统
储罐采用内钢外玻璃纤维增强塑料双层罐(SF),渗漏监测采用在线监测。设置油罐渗漏监测系统,可在线监测每台油罐的渗漏情况。该系统是由测漏传感器、测漏报警控制器及相关附件组成。当夹层间发生渗漏时,夹层内的液体(油或者水)会接触到传感器,传感器会发出电子信号给测漏报警控制器,当检测仪接收到传感器发出信号后,程序会自动判断出渗漏并进行灯光和声频报警。
(2)油罐液位监测系统
站房内设置液位仪和声光报警器作为防止油罐卸油时的防满溢措施,当油料达到油罐容量90%时,能触动高液位报警装置;在卸油立管中设置能自动关闭的防溢流阀,当油料达到油罐容量95%时,能自动停止油料继续进罐,声光报警器设在站区西侧立杆上。
(3)视频监控系统
站内设有摄像机,分别设置在便利店、加油区、出入口和罐区,设置在爆炸危险区域内时,采用防爆摄像机。摄像机具备低照度监视功能,不低于130万像素,录像存储时间不少于30天。
(4)紧急切断系统
本站设置设紧急切断系统。该系统能在事故状态下迅速切断加油泵的电源。紧急切断系统具有失效保护功能并只能手动启动复位。电源紧急切断按钮设在便利店内、罩棚立柱上(防爆型),加油机自带急停按钮。
2.2.7主要装置(设备)和设施
该加油站的油罐、附件管线、加油机及其他设备、设施等均按照《汽车加油加气站设计与施工规范》GB50156-2012(2014年版)中的有关规定执行,油罐选用内钢外玻璃纤维增强塑料油罐(SF),按规范要求设置了检测立管及带有高液位报警功能的液位监测系统。其埋地加油管道采用双层导静电热塑性塑料管道,******点设检漏点,双层管道的渗漏检测采用人工检测。乙醇汽油罐通气管单独设置,乙醇汽油的通气管安装了干燥器。卸油管采用标准快速接头,电力电缆采用铠装电缆外套钢管防护敷设,外层玻璃纤维增强塑料油罐,回填料符合产品说明书的要求。加油站的主要设备情况见下表2-3 。

2.2.8 总图运输及土建
2.2.8.1 总图
1)站址选择
加油站地点位于长春市绿园区正阳街1463号,站区的西侧为值班室(三类保护物)、消防泵房(三类保护物)、装潢市场(一类保护物),南侧为装潢市场(一类保护物),北侧为7层办公楼(二类保护物),东侧为正阳街(主干路)、架空通信线,交通便利,地理位置优越。站外安全距离符合《汽车加油加气站设计与施工规范》GB50156-2012(2014版)的相关要求。该加油站汽油设备与站外建、构筑物等距离详见表2-4及总平面布置图。

通过上表可知,该站汽油设备与站外建(构)筑物的距离符合《汽车加油加气站设计与施工规范》GB50156-2012(2014年版)的要求。
2)站内平面布置
站内建、构筑物主要包括:站房、罩棚、加油岛、储罐区等。
加油区布置在站区的东侧,新建4座加油岛,加油岛为双排停车道,两端设置了防撞柱,高度为0.7米,新购4台六枪三油品潜油泵加油机。
利旧钢网架罩棚投影面积为313.5m2,净空高度为5.5m。
站房布置在站区的西侧,利旧建筑面积187.4m2,二层砖混结构,耐火等级为二级。
承重储油罐区位于站区的北侧,设3座内钢外玻璃纤维增强塑料双层罐(SF)油罐(其中一座为隔舱罐),汽油罐通气管管口应高出地面4m,并设带防雨型的阻火器,其中一个汽油通气管设有带阻火功能的机械呼吸阀。
站区的北侧、南侧围墙利旧、西侧新建高2.2m的不燃烧体实体围墙。
站内道路采用混凝土路面,车辆进、出口面向道路设置。站区周围空旷便于消防车通行,满足消防通道要求。
该加油站站内设施之间的防火距离符合《汽车加油加气站设计与施工规范》GB50156—2012(2014年版)中第5.0.13条的布置要求。

2.2.8.2 企业运输条件
油品采用汽车槽车运输。
2.2.8.3 土建
1)站房
站房为利旧,结构型式为砖混结构,二层,面积为187.4m2。站房内一层设便利店、办公室、配电间、备餐间(无明火)、卫生间等。站房内二层设值班室、储藏室等。
2)罩棚
罩棚为利旧,钢网架罩棚投影面积为313.5m2,采用钢柱支撑,净空高度5.5m。罩棚顶棚的承重构件为钢结构,其耐火极限为0.25h。罩棚的设计满足活荷载、雪荷载、风荷载的有关规定。
3)加油岛
罩棚下新建单柱加油岛共计4座,采用素混凝土结构,高出地面0.2m,岛端部宽1.3m,加油岛端部距离罩棚柱立柱边缘0.6m。
4)围墙
站区的北侧、南侧围墙利旧、西侧新建高2.2m的不燃烧体实体围墙。
5)设备基础
为防止地下水位高时储罐上浮,储罐下部设钢筋混凝土基础层,并设置扁钢箍带固定储罐,扁钢箍带与罐基础预埋件焊接,且加油站设置了水位监测井,实时监测地下水位情况。新建承重储罐区占地面积129.4m2。设3台内钢外玻璃纤维增强塑料双层罐。罐基础采用钢筋混凝土块式基础。装有潜油泵的油罐人孔操作井、卸油口、加油机底槽等可能发生油品渗漏的部位,采取相应的防渗措施。夏天雨季站内容易积水,且水位较高,站内道路坡度不大于8%,且坡向站外,人孔井高处地面150mm。
本项目主要建构筑物的基本情况如表2-6所示。

2.2.9危险化学品包装、储存、运输的技术要求及信息来源
危险化学品的包装、储存、运输技术要求见表2-7。

以上包装、储存、运输的信息来源于危险化学品安全技术全书。
2.2.10 环保
(1)加油站的站址选择严格执行《汽车加油加气站设计与施工规范》(GB50156-2012、2014年版)的规定,符合当地的整体规划、环境保护和防火安全要求。
(2)油气回收,是通过一定的装置将收发油过程中所产生的油气进行回收,防止其排入大气而污染环境的一种措施。加油站同时设置卸油和加油油气回收系统,汽车油罐车卸油时,基本不向外部排放油气,汽车加油的过程也很少向外部排放油气,对环境保护有利,安全性更好。
(3)采用内钢外玻璃纤维增强塑料双层罐,是在单层钢制油罐的基础上外附一层玻璃纤维增强塑料防渗外套,构成双层罐,在防止油罐出现渗(泄)漏方面具有双保险作用,同时对双层罐壁间隙实施人工检测和在线监测,当内层罐发生渗漏时,能在贯通间隙内发现,并及时将信号传至报警器报警,有效地避免油品进入环境,污染土壤和地下水。
(4)油罐采取卸油时的防满溢措施,油料达到油罐容量90%时触动高液位报警装置;进油管设置卸油防溢阀,油料达到油罐容量95%时,卸油防溢阀自动关闭,停止油料继续进罐。声光报警器设置在站区西侧立杆上,有效地防止油品泄露,污染土壤和地下水。
(5)埋地加油管道采用双层导静电热塑性塑料管道,双层管道系统的内层管与外层管之间的缝隙贯通,能有效地防止内层管和外层管任何部位出现渗漏均能在检漏点被发现,有效地避免油品污染土壤和地下水。
(6)经营过程无废水产生。本站针对危险化学品发生事故时主要采取的应急措施、消防方法为干粉、二氧化碳、沙土灭火。不会产生消防废水、废液。
(7)加油站对事故有污染情况的地点,要采取清理整治行动。对于油罐周围污染的土壤,把污染了的土壤运到专门的有害废弃物填埋场填埋,或是将其经过一定的处理后运到一般的废弃物填埋场填埋,然后用新土回填原处。
(8)当站内检修、清洗罐时,产生的含油污水用槽车收集并运至污水处理厂统一处理。
综上所述,采取上述安全措施,该加油站乙醇汽油对环境的污染可得到有效的控制,不需要设置清净下水的收集处理措施,可满足《吉林省安全监管局关于强化危险化学品企业事故状态下清净下水收集处理措施的通知》(吉安监危化[2017]226号)的要求。
3 危险、有害因素的辨识结果及依据说明
3.1 爆炸、火灾中毒事故的危险有害因素及其分布
3.1.1爆炸、火灾中毒事故的危险有害因素及其分布
本项目涉及的主要危险化学品为乙醇汽油。该建设项目的主要危险有害因素有火灾、爆炸、车辆伤害、触电、中毒等。
本项目中的危险、有害因素及其分布情况见表3.1-1。

3.1.2 造成作业人员伤亡的其它危险有害因素及其分布
可能造成作业人员伤亡的其它危险、有害因素及其分布情况见表3.2-1。

3.2加油站内爆炸危险区域的等级和范围划分
1)爆炸危险区域的等级定义,应符合现行******标准《爆炸危险环境电力装置设计规范》GB50058的有关规定。
2)汽油设施的爆炸危险区域内地坪以下的坑或沟应划为1区。
3)埋地卧式汽油储罐爆炸危险区域划分(图1),应符合下列规定:

附图1 埋地卧式汽油储罐爆炸危险区域划分
(1)罐内部油品表面以上的空间应划分为0区。
(2)人孔(阀)井内部空间、以通气管管口为中心,半径为0.75m的球形空间和以密闭卸油口为中心,半径为0.5m的球形空间,应划分为1区。
(3)距人孔(阀)井外边缘1.5m以内,自地面算起1m高的圆柱形空间、以通气管管口为中心,半径为2m的球形空间和以密闭卸油口为中心,半径为1.5m的球形并延至地面的空间,应划分为2区。
4)汽油加油机爆炸危险区域划分(图2),应符合下列规定:

附图2 汽油加油机爆炸危险区域划分
(1)加油机壳体内部空间应划分为1区。
(2)以加油机中心线为中心线,以半径为3m的地面区域为底面和以加油机顶部以上0.15m半径为1.5m的平面为顶面的圆台形空间,应划分为2区。
3.3重大危险源辨识结果
根据《危险化学品重大危险源辨识》(GB18218-2018)的规定,对本项目内存在的危险化学品的数量进行重大危险源辨识。该加油站未构成危险化学品重大危险源。但因其储存量较大,经营和储存中仍应加强管理,避免火灾、爆炸事故的发生。危险化学品重大危险源的辨识过程详见附件3.1.7。
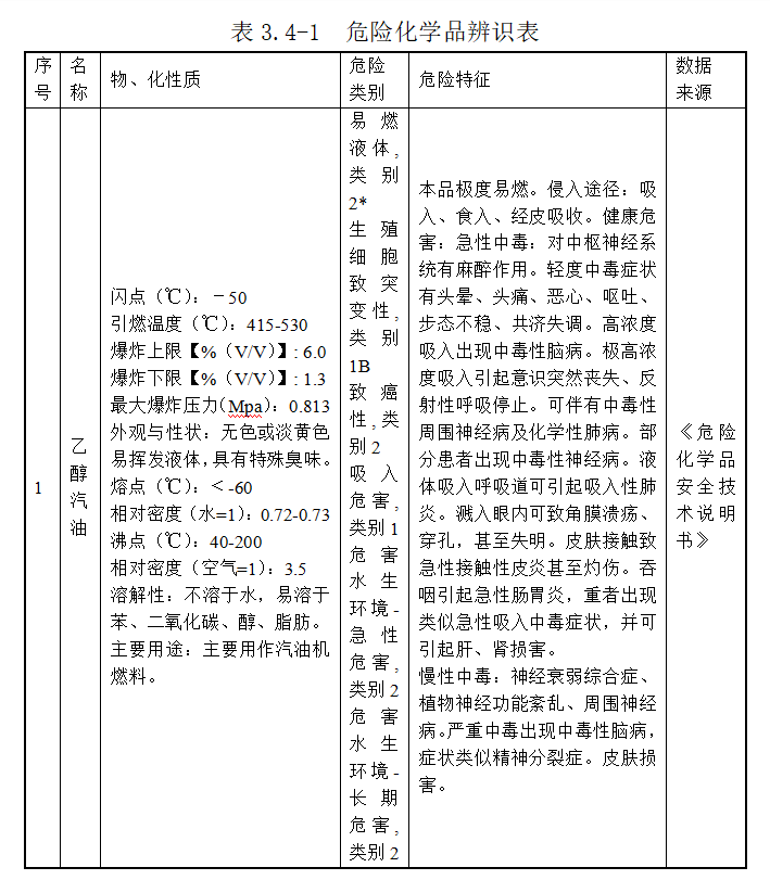
3.4危险化学品的物理性质、化学性质和危险性、危险类别及数据来源
根据《危险化学品目录》(2015年版)本项目涉及的危险化学品为乙醇汽油。危险化学品辨识结果见表3.4-1。

3.5危险、有害因素的辨识依据说明
1)《生产过程危险和有害因素分类与代码》(GB/T 13861-2009)
2)《企业职工伤亡事故分类》(GB 6441-1986)
3)《危险化学品重大危险源辨识》(GB18218-2018)
4)《职业性接触毒物危害程度分级》(GBZ 230-2010)
5)《爆炸危险环境电力装置设计规范》(GB 50058-2014)
6)《危险化学品目录》(2015年版)
7)《常用化学危险品贮存通则》(GB15603-1995)
8)《危险化学品安全技术全书》(化学工业出版社)。
3.6其他危险类别辨识
(1)依据《危险化学品目录》(2015年版),该站经营过程中不涉及剧毒化学品。
(2)依据《易制毒化学品管理条例》(2018年版),该站经营过程中不涉及易制毒化学品。
(3)依据《高毒物品目录》(2003版),该站经营过程中不涉及高毒物品。
(4)依据《重点监管的危险化学品名录》(2013年完整版),该站经营过程中乙醇汽油属于重点监管的危险化学品。
4安全评价单元的划分及理由说明
4.1安全评价单元的划分结果
根据本项目的实际情况和安全评价的需要,评价组将本项目划分为站址选择及站内平面布置、工艺及设施、公用工程、安全管理四个评价单元,具体见表4.1-1。

4.2划分评价单元的理由说明
单元是装置的相对独立的组成部分,具有布置上的相对独立性或工艺上的不同性。一般情况下,一个单元即一种工艺。本次评价即是依据这一原则,结合本装置平面布置、工艺流程及装置主要危险、有害因素来划分评价单元的。评价单元的划分一般以系统的生产工艺、工艺装置、物料特点和特征与危险、有害因素的类别、分布等结合起来进行,大致遵循以下原则:
(1)具有相似工艺过程的装置(设备)应划分为一个单元。
(2)场所(地理位置)相邻的装置(设备)划分为一个单元。
(3)独立的工艺过程可划分为一个单元。
(4)具有共性危险、有害因素的场所和装置(设备)应划分为一个单元。
工艺过程中不同的部位(设备)具有不同的危险性,即使在同一工艺区域内,不同的部位危险性也有所不同,因此,将危险性不同的部位划分为不同的评价单元,分别进行评价,可使找出的危险因素更具体、安全措施更有针对性。
根据上述单元划分原则及中国石化销售股份有限公司吉林长春石油分公司正阳街加油站建设项目的具体情况,将本工程划分为以下几个评价单元进行评价。
1)站址选择及站内平面布置单元。
2)工艺及设施单元(分储罐区子单元和工艺系统子单元)。
3) 公用工程单元(消防设施及给排水子单元、电气和紧急切断系统子单元和采暖通风、建筑物、绿化子单元)。
4) 安全管理单元
5 采用的安全评价方法及理由说明
5.1采用的评价方法
考虑到被评价系统的特点和该企业所需评价的具体目标,根据本项目工艺单元的特点,本安全评价主要采用安全检查表法(SCA)、预先危险分析法、危险度评价法、道化学公司(DOW)火灾和爆炸危险指数评价法进行评价。评价法见表5-1。

5.2 理由说明
安全检查表是实施安全检查与评价的一种重要手段,是预防潜在危险因素的有效工具,同时也是安全分析结果的***终落实。将分析出的各种事故原因编成检查表,用以进行日常检查,以便找出预防事故发生的对应措施。
使用安全检查表可发现自然环境、地理位置条件、安全管理、现场环境以及设计中设备本身存在的缺陷,防护装置的缺陷、保护器具和个体防护用品的缺陷等诸多方面的潜在危险因素,从而找出所造成的不安全行为与不安全状态,做到全面周到,避免漏项,达到风险控制的目的。
通过预先危险分析法可鉴别产生危险的原因;假设危害确实出现,估计和鉴别对系统的影响,识别危险分级。
道化学公司(DOW)火灾、爆炸危险指数评价法(第7版)是依据以往事故的统计资料、物质的潜在能量和现行安全防灾措施的状况,按逐步推算的方法,对工艺装置及所含物料的潜在火灾、爆炸和反应性危险进行客观评价的定量评价方法。
本项目采用安全检查表评价方法的主要原因为:首先安全检查表法适用于各类系统的设计、验收、运行、管理、事故调查,其次按事先编制的有关标准要求逐项检查本项目与******标准所存在的差距,确定本项目在安全方面是否符合标准要求。
本项目采用预先危险性分析法对主要装置、设施单元进行评价,采取该种评价方法的主要原因为:预先危险性分析法是一种应用范围较广(人、机、物、环境等方面的危险因素对系统的影响)的定性评价方法,对系统存在的各种危险因素(类别、分布)、出现条件和事故可能造成的后果进行宏观、概略的分析,其目的是早期发现系统的潜在危险因素,确定系统的危险性等级,提出相应的防范措施。
危险度评价是从安全角度出发,对所要分析问题,确定有关单元工艺及操作有关危险性,通过对工艺属性进行分析比较计算,进而确定哪一个区域的相对危险性更大,对重点关键的区域单元(危险性大的单元)进行进一步的安全评价补偿。危险度评价法是借鉴日本劳动省“六阶段”的定量评价表,结合我国******标准《石油化工企业设计防火标准》(GB 50160-2008,2018年版)、《压力容器中化学介质毒性危害和爆炸危险程度分类标准》(HG/T20660-2017)等技术规范标准,编制了“危险度评价取值表”,规定了危险度由物质、容量、温度、压力和操作等5个项目共同确定,其危险度分别按A=10分,B=5分,C=2分,D=0分赋值计分,由累计分值确定单元危险度。据此,本法较适合评价中固有危险程度的分析。
6定性、定量分析危险、有害程度的结果
6.1固有危险程度的分析结果
6.1.1具有爆炸性、可燃性、毒性、腐蚀性化学品的数量、浓度(含量)、状态和所在场所及其状况(温度、压力)的定量分析结果

6.1.2建设项目总的和各个作业场所的固有危险程度定性分析结果
通过对该项目存在的危险、有害因素进行预先危险性分析可知:储罐区单元存在的主要危险、有害因素为火灾和爆炸,危险等级为Ⅲ~Ⅵ级,属危险的~破坏性的;其次还存在中毒危险,危险等级为Ⅱ级,属临界的。加油区单元存在的主要危险、有害因素为火灾爆炸,危险等级为Ⅲ~Ⅵ级,属危险的~破坏性的,其次为中毒、车辆伤害、机械伤害,危险等级均为Ⅱ级,属临界的。本项目配电系统单元主要存在火灾和触电危险,两者危险等级为Ⅱ~Ⅲ级。
通过应用危险度评价法可知,储油罐区的危险程度为Ⅲ 级,为低度危险。整个加油站的危险程度为Ⅲ 级,为低度危险。
6.1.3各评价单元的固有危险程度定量分析结果
1)具有爆炸性的化学品的质量及相当于梯恩梯(TNT)的摩尔量计算结果
汽油总质量为63990kg,TNT当量WTNT=26049(kgTNT)
2)具有可燃性的化学品的质量及燃烧后放出的热量计算结果
汽油总质量为63990kg,总燃烧热为:Q=2.9×109kJ
3)具有毒性的化学品的浓度及质量计算结果
该项目没有毒性化学品。
4)具有腐蚀性的化学品的浓度及质量计算结果
该项目没有腐蚀性化学品。
6.2风险程度分析结果
6.2.1建设项目出现具有爆炸性、可燃性、毒性、腐蚀性的化学品泄漏的可能性分析结果
作业过程中发生油品泄漏事故大部分是安全管理的原因,一般是由于操作人员违反安全操作或操作失误而导致发生的;另一个原因在于设备的缺陷。发生油品泄漏事故的地点一般在油罐区及管线。
该加油站油品储罐采用内钢外玻璃纤维增强塑料油罐(SF),管道采用双层导静电热塑性塑料管道,油罐渗漏检测采用在线监测,双层管道渗漏检测采用人工检测,因此油罐和管线出现泄漏可及时发现,避免造成损失和危害。
6.2.2出现具有爆炸性、可燃性的化学品泄漏后具备造成爆炸、火灾事故的条件和需要的时间
油品的组分主要是碳氢化合物及其衍生物,汽油在常温下蒸发速度很快。油气存在于大量助燃物的空气中,只要有足够的点火能量,很容易发生燃烧。罐区油品发生燃烧、爆炸事故的条件为火源与达到爆炸极限的混合气体。汽油的燃烧线速度******可达5mm/min,质量速度******可达92kg/(m2.h)。
6.2.3出现具有毒性的化学品泄漏后扩散速率及达到人的接触******限值的时间
该项目没有毒性化学品。
6.2.4出现爆炸、火灾、中毒事故造成人员伤亡的范围
本报告采用道化学法对储罐区发生火灾爆炸事故进行分析评价,火灾爆炸暴露半径为16m。
6.2.5安全检查表评价法评价结果
通过安全检查表评价小组对该项目的站址选择单元、站内平面布置单元、工艺及设施单元、公用工程单元、安全管理单元进行了符合性检查,全部合格。
6.3可能发生的危险化学品事故及后果、对策
6.3.1预测可能发生的各种危险化学品事故及后果、对策
通过对加油站项目可能发生的危险化学品事故及后果进行分析认为,加油站项目的主要危险事故为火灾、爆炸。其诱发原因主要是设备故障、操作失灵、违章操作、没有安全防护用品或安全防护用品质量不合格等。这些原因导致加油站发生火灾、爆炸事故,其后果可能造成设备损坏、不能正常营业等,严重时造成人员伤亡及经济损失。因此该站投产运营后,在按正常程序操作的前提下,要定期进行岗位检查,特别是重要岗位,及时发现问题,查明原因,采取正确得当的措施,排除故障。尽可能消除或减少事故损失。操作人员要熟知自己所操作的设备的特点、性能、操作规程等方面的知识。要经常检查安全防护用品。定期进行事故演练,从而做到设备安全运行、工人安全操作。
6.3.2事故案例的后果和原因
案例1
2000年8月26日下午5:00,山东某县石油公司加油站电工刘XX在修理汽油加油机时,可燃气体瞬间发生爆炸,引进管道管沟及地下罐室,炸毁90号汽油罐一个,同时引爆一辆正在卸汽油的东风油罐车,并有三个油罐遭到不同程度的破坏。事故发生后,经过40多分钟激战方将大火扑灭。把初步统计:这起油罐大火造成直接经济损失10余万元,事后,事故责任者刘XX于8月30日被依法逮捕。
事故分析:
(1) 修理加油站时,无视视操作规程,在没有将电源切断的情况下便进行检查修理工作,致使防爆接触器产生火花引燃油蒸气.
(2) 管道沟未用干沙填实是造成油蒸气积聚和火焰传播的主要原因。
(3) 罐室储油,在罐室内油蒸气浓度很大,而管沟又与罐室相通是造成油罐爆炸,火灾扩大的直接原因。
加油机是加油站经营的主要设备,它的维修和保养显得尤为重要,但必须牢记“安全******”严格按照操作规程进行检修,否则产生火花将带来不可估量的恶性后果。对于这次事故电工刘XX负有不可推卸的责任,但加油站的设施也存在诸多隐患也是造成事故进一步扩大的主要原因。加油站设计规范上明确规定管沟必须用干沙填实,严禁罐室储油,以防止油蒸气的积聚。所以,及时消除隐患是防止事故发生的另一方面。
案例2
某加油站一台92#汽油机停靠了一辆面包车准备加油,一名加油员将加油枪插入汽车油箱开始中给油后,此加油员离开此加油机为另外一辆车加油,而这时司机以为加满,便将车发动向站内洗车场地占驶去,因此加油机皮管被拖拽致使加油机倾倒,引发火灾事故。
事故分析
(1) 事故的直接原因是因加油机倾倒,致使加油机内电气配线拉断而产生火花,引燃汽油发生火灾。
(2) 加油员擅自离职守是事故的***主要原因。
由于汽车开动错误、引导错误等,致使加油机损坏事故时有发生。故此,加油员不论站内加油车辆怎样多,都必须严格按操作规程,不得给两辆车同时加油。同时,要谋求同司机的交流。
案例3
某加油站,一汽车加完油后,由于站内加油车辆多,致使倒车过程中,汽车尾部保险杠撞上一台汽油加油机,加油配管等受到加油机倾倒的拉扯断裂,漏出汽油,受到电气配线扯断时产生火花而燃烧,发生火灾事故。
事故分析:
由于加油机配置及其他加油车辆因素,若未适时加以车辆引导的话,将可能造成误撞加油机事故,这也将导致发生火灾及漏油事故。因此应对加油员进行车辆引导教育,养成加油员对于指挥车辆前进、后退作业习惯。同时,******在加油站的入口处提醒司机减速慢行,防止撞上加油机或其他车辆。
7安全条件和安全生产条件的分析结果
7.1安全条件分析结果
7.1.1 检查各类安全生产相关证照
现已有安全生产相关证照,主要负责人及专职安全员均经相关部门部训并考核合格,取得了合格证。
7.1.2 安全生产法律法规、标准、规章、规范的符合性分析
本项目经现场检查、确认满足《中华人民共和国安全生产法》、《危险化学品安全管理条例》、《汽车加油加气站设计与施工规范》(GB50156-2012、2014版)等安全生产法律、法规、标准、规章、规范的相关要求。
7.1.3建设项目内在的危险、有害因素和建设项目可能发生的各类事故,对建设项目周边单位生产、经营活动或者居民生活的影响
站区的西侧为值班室(三类保护物)、消防泵房(三类保护物)、装潢市场(一类保护物),南侧为装潢市场(一类保护物),北侧为7层办公楼(二类保护物),东侧为正阳街(主干路)、架空通信线,交通便利,地理位置优越。由于与周边环境有足够的安全距离,故该项目对周边的影响是可接受的。见表2-4。为保证加油站的安全及周边居民的安全,加油站周边安全防火间距范围内若违规新增建、构筑物,加油站应及时反映、举报并制止其违法行为。
7.1.4建设项目周边单位生产、经营活动或者居民活动对建设项目投入生产或者使用后的影响
由于周边设施与项目的距离符合规范要求,因此该加油站周边对建设项目影响较小。见表2-4。
7.1.5建设项目所在地的自然条件对建设项目投入生产或者使用后的影响
1)工程地质、水文地质影响
站址总体地势比较平坦,竖向布置采取平坡式,有利于场地排水。根据道路路面标高确定本工程界区内的竖向标高。
地表层往下为厚薄不等的冲积和坡积轻亚砂土、亚粘土层及粗砂和砾石层。根据地震烈度区划,长春市抗震设防烈度7度,设计基本地震加速度值为0.10g。
站址区域内无断裂带通过,属地质条件稳定区域,适宜建设,按相关规范进行设计、施工完全可以满足要求。站址地下水位一般在地下2.0—2.5m左右,水质对混凝土基本无腐蚀作用。
2)气象条件影响
改建项目如果接地设施故障,建(构)筑物、输电线路和变配电设施(备)等遭到雷电袭击时,会产生极高的电压或极大的电流,在其波及的范围内,可能造成设备或设施的损坏,导致火灾或爆炸,并直接或间接的造成人员伤亡和财产损失。
改建项目充分考虑了建构筑物、储罐区的防雷措施,因此,雷电天气不会对建设项目造成较大的影响。
综上,当采取相应的安全防护措施后,自然条件对项目的影响处于可接受的水平。
7.2安全生产条件分析结果
7.2.1采用(取)的安全设施
(1)列出建设项目采用(取)的全部安全设施,并对每个安全设施说明符合或者高于******现行有关安全生产法律、法规和部门规章及标准的具体条款
1)加油站的油罐及附件、管线、加油机等工艺安装执行《汽车加油加气站设计与施工规范》GB50156-2012(2014年版)和《建筑物防雷设计规范》(GB50057-2010)的有关规定。
2)依据《汽车加油加气站设计与施工规范》GB50156-2012(2014年版)第11.2.12条,在爆炸危险区域内工艺管道上的法兰、胶管两端等连接处,已用金属线跨接。
3)依据《汽车加油加气站设计与施工规范》GB50156-2012(2014年版)第6.1.2条,加油站的储油罐,采用卧式油罐。
4)依据《汽车加油加气站设计与施工规范》(GB50156-2012,2014年版)的第6.1.4条,内钢外玻璃纤维增强塑料双层油罐内层罐罐体厚度、内层罐封头厚度均符合要求。
5)依据《汽车加油加气站设计与施工规范》GB50156-2012(2014年版)第6.1.5条,内钢外玻璃纤维增强塑料双层油罐的外层壁厚为4mm,符合要求
6)依据《爆炸危险环境电力装置设计规范》(GB50058-2014)第2.5.1条,爆炸性气体环境内设置的防爆电器设备,符合现行******标准的产品。
7)依据《汽车加油加气站设计与施工规范》GB50156-2012(2014年版)第6.1.13条,油罐采取了卸油时的防满溢措施。设置了卸油防溢阀,当油料达到油罐容量90%时,能触动高液位报警装置;油料达到油罐容量95%时,防溢阀能自动停止油料继续进罐。声光报警器设置在站区西侧立杆上。
8)依据《汽车加油加气站设计与施工规范》GB50156-2012(2014年版)第6.2.6条,位于加油岛端部的加油机附近设置了防撞柱,其高度为0.7m。
9)依据《汽车加油加气站设计与施工规范》GB50156-2012(2014年版)第6.3.1条,油罐车卸油采用密闭卸油方式。
10)依据《汽车加油加气站设计与施工规范》GB50156-2012(2014年版)第11.2.11条,加油站的汽油罐车卸车场设置了卸车时用的防静电接地装置,并设置了能检测跨接线及监视接地装置状态的静电接地仪。
11)依据《汽车加油加气站设计与施工规范》GB50156-2012(2014年版)第10.1条,加油站按规范要求配备了灭火器材。
12)依据《汽车加油加气站设计与施工规范》GB50156-2012(2014年版)第6.5条,加油站采取了防止油品渗漏的措施即采用双层油罐。
13)依据《汽车加油加气站设计与施工规范》GB50156-2012(2014年版)第11.1.3条,加油站罩棚、便利店、配电间等处均设置了事故照明。
14)依据《汽车加油加气站设计与施工规范》GB50156-2012(2014年版)第11.5.1条,加油站设置了紧急切断开关,紧急切断开关具有失效保护功能,紧急启动开关具有失效保护功能,紧急停泵按钮设置在便利店内、罩棚立柱上(防爆型)。加油机自带急停按钮。
15)依据《汽车加油加气站设计与施工规范》GB50156-2012(2014年版)第6.3.8条,汽油罐通气管管口高出地面4m,并设带防雨型的阻火器,其中一个汽油通气管设有带阻火功能的机械呼吸阀。
16)依据《汽车加油加气站设计与施工规范》GB50156-2012(2014年版)第11.2.16条,油品罐车卸车场地内用于防静电跨接的固定接地装置,设置在爆炸危险1区外。
17)依据《汽车加油加气站设计与施工规范》GB50156-2012(2014年版)第6.5.6条,操作井内双层管道系统的******点设置了检漏点,采用人工检测。
18)依据《汽车加油加气站设计与施工规范》GB50156-2012(2014年版)第6.1.8条,内钢外玻璃纤维增强塑料油罐设有渗漏检测立管。
19)依据《汽车加油加气站设计与施工规范》GB50156-2012(2014年版)第6.1.11条,埋地油罐设有防浮抱带。
20)依据《车用乙醇汽油储运安全规范》(AQ 3045-2013)的第7.2.2条,车用乙醇汽油储罐的带阻火器的通气管设有干燥设施。
21)依据《加油加气站视频安防监控系统技术要求》(AQ/T3050-2013)第6.2.2条,加油站进、出口、储罐区、便利店和加油区配置了监控。
23)依据《汽车加油加气站设计与施工规范》GB50156-2012(2014年版)第6.5.5条,油罐人孔操作井、卸油口、加油机底槽,已采取相应的防渗措施。
24)依据《汽车加油加气站设计与施工规范》GB50156-2012(2014年版)第6.2.4条,潜油泵加油机,其底部的供油管道上设剪切阀,当加油机被撞或起火时,剪切阀能自动关闭。
25)依据《汽车加油加气站设计与施工规范》(GB50156-2012,2014年版)的第11.2.14条,采用导静电的热塑性塑料管道时,导电内衬接地。
(2)检查安全设施、设备、装置是否已与主体工程同时设计、同时施工、同时投入生产和使用
设计单位为哈尔滨天源石化工程设计有限责任公司 ,施工单位为北京中安国建建设集团有限公司,监理单位为抚顺诚信石化工程项目管理有限公司,该项目安全设施、设备、装置已经与主体工程同时设计、同时施工、同时投入生产和使用。
(3)安全设立评价和安全设施设计专篇中各项安全对策措施及建议的落实情况,列出未采取(用)设计的安全设施,并说明理由
该项目《安全评价报告》评价单位为吉林省平安安全技术咨询有限公司,设计单位为哈尔滨天源石化工程设计有限责任公司 ,《安全设施设计专篇》编写单位为哈尔滨天源石化工程设计有限责任公司 。安全评价报告和安全设施设计专篇中各项安全对策措施及建议已全部落实,该项目设计的安全设施已全部采用。
7.2.2安全设施的施工、检验、检测和调试
(1)建设项目安全设施的施工质量情况
本项目施工单位为北京中安国建建设集团有限公司(石油化工工程施工总承包叁级,证书编号:D311080030)完成,资质级别符合要求。监理单位为抚顺诚信石化工程项目管理有限公司(化工石油工程监理甲级,证书编号;E121005630-4/3),具备相应的资质等级。
安全设施施工严格按******相关工程施工规范进行施工。施工过程有记录,其中隐蔽工程施工由建设和监理单位代表确认签字。工程完工后由监察监督部门及建设单位按******相关工程验收规范进行验收。防雷装置由吉林华云气象科技有限公司检测合格,证书编号:为HY-JLJL-04-2019-0787,防静电装置经吉林华云气象科技有限公司检测合格,报告编号:HY-JLJL-04-2019-0396。
(2)建设项目安全设施、设备、装置及职业卫生的检测检验情况及有效性情况
在设备安全防护设施方面,防雷防静电设施检测合格,在有效期范围内,具体见附件。
(3)建设项目安全设施试生产(使用)前的调试情况
试生产(使用)前安全设施进行了调试,状况良好,操作参数符合设计要求,各项安全设施均正常投入使用。
7.2.3安全生产管理
(1)安全生产责任制的建立和执行情况
该加油站建立了安全生产责任制,安全管理责任明确,岗位责任制得到落实;详见下表7.2-1。
表7.2-1 安全责任制一览表

(2)安全生产管理制度的建立和执行情况
编有各种安全生产管理制度,落实情况较好;详见下表7.2-2。

(3)安全技术规程和作业安全规程的建立和执行情况
制定了各岗位技术规程和作业安全规程,技术规程和安全规程得到落实;详见下表7.2-3。

(4)安全生产管理机构的设置和专职安全管理人员的配备情况
根据安全生产法第二十一条,危险物品的经营单位,应当设置生产管理机构或者配备专职安全生产管理人员。该加油站设主要负责人和专职安全管理人员各1人。
(5)主要负责人和安全管理人员安全生产知识和管理能力
加油站严格执行安全培训和教育制度,主要负责人和专职安全生产管理人员均经过考核,持证上岗。详见表7.2-4。

(6)其它从业人员掌握安全知识、专业技术、职业防护和应急救援知识的情况
其它从业人员在上岗前均经过本单位培训考核合格,能够掌握安全知识、专业技术、职业防护和应急救援方面的基本知识,满足安全要求。
(7)安全生产投入的情况
加油站安全投入包括作业场所防护设施、安全警示标志、劳动防护用品和装备、安全教育、设备检测等。
(8)安全生产的检查情况
加油站能够按照安全生产责任制、安全管理制度和岗位操作规程的要求,对安全生产工作进行全面检查,建立了安全检查制度、隐患排查制度,发现安全隐患及时解决,防患于未然。
(9)重大危险源的辨识和已确定的重大危险源检测、评估和监控情况
本项目储存的危险化学品未构成重大危险源,重大危险源辨识过程详见附件3.1.7。
(10)从业人员劳动防护用品的配备及其检修、维护和法定检验、检测情况
为操作人员提供必要的防护用具和防静电工作服、无钉鞋、耐油手套等劳动保护用品。并定期进行检验、更换,能够满足加油站安全运营要求。
7.2.4 技术、工艺
1)该项目工艺成熟、技术可靠,储油罐设液位仪,可随时通过液位仪远传显示罐内储油量;加油系统采用自动计量税控加油机,单流量计、双显示器,可定额、定量加油。
2)项目调试完成后,经营条件能够达到要求,安全设施运行良好。
7.2.5 装置、设备和设施
(1)装置、设备和设施的运行情况
本项目的加油机、储罐等设备、设施在调试期间的运行情况良好。
(2)装置、设备和设施的检修、维护情况
该加油站主要装置、设备等定期进行维检修、维护,并制定了相关的检修、维护制度。
各岗位工作人员对本岗位现场进行检查,发现问题及时报告并安排维修,并记录设备检修情况。
(3)装置、设备和设施的法定检验、检测情况
防雷装置由吉林华云气象科技有限公司检测合格,证书编号:为HY-JLJL-04-2019-0787,防静电装置经吉林华云气象科技有限公司检测合格,报告编号:HY-JLJL-04-2019-0396。
7.2.6 原料、辅助材料和产品
本项目危险化学品乙醇汽油的包装、储存、运输情况见表7-2。

7.2.7 作业场所
1)该站定期为员工发放符合******和行业标准规定的防护用品,操作人员穿防静电工作服,戴橡胶耐油手套,可满足职业危害防护要求。
2)主要建筑物耐火等级为二级。站房的建筑结构采用砖混结构,罩棚为型钢结构。
7.2.8 事故及应急管理
1)该项目存在的主要危险、有害因素为火灾爆炸,加油站对可能发生的事故编制了事故应急救援预案,预案中明确了事故应急救援组织的组成和应急人员、应急救援器材、设备的配备等内容。
2)加油站针对应急预案的内容制定定期演练计划。
7.2.9其它方面
该项目调试期间各项参数符合设计要求,从调试完成后的结果来看,与已有装置、设施和辅助(公用)工程以及周边社区、生活区的衔接情况良好,满足安全生产要求。
8安全对策与建议
8.1安全对策措施
我评价小组经现场检查,发现该加油站还存在着一些安全隐患,针对该加油站当前存在的主要问题,提出整改对策措施如下:
(1)依据《汽车加油加气站设计与施工规范》(GB50156-2012,2014年版)的第11.2.12条,操作井内部分大法兰未跨接。
8.2整改对策措施落实情况
该加油站对所存在的问题已全部进行了整改,并提交了整改措施落实情况书面材料。详细内容见下表8.2-1。

经过本评价小组复查,该加油站对上述安全对策措施已全部进行了整改,符合相关法律、法规及标准、规范的要求。
8.3建议
根据国、内外同类危险化学品企业持续改进的情况和企业管理模式和趋势,以及******有关安全生产法律、法规和部门规章及标准的发展趋势,从下列几方面提出建议:
1)安全设施直接关系到系统安全生产运行,在系统整个生命周期内,应保证安全设施进行定期检测及维护并不断更新改进,以实现本质安全,达到安全运营的目的。
2)在今后的运行中应在安全管理、设备设施、作业场所、事故应急管理等方面不断完善。
3)该项目主要设备、设施定期检测并积极维护保养。
4)应当根据《企业安全生产费用提取和使用管理办法》(财企 [2012]16号)建立安全生产费用管理制度,并将按规定提取的安全费用用于完善、改造和维护安全防护设备、设施支出;配备必要的应急救援器材、设备和现场作业人员安全防护物品支出;安全生产检查与评价支出;安全技能培训及进行应急救援演练支出及其他与安全生产直接相关的支出。
5)严格执行各项安全管理制度、岗位操作规程和作业规程。
6)预案定期演练,并将发现的问题及时提出解决方案,对事故应急救援预案进行修订完善;应在现场危险设施和危险物发生变化时及时修改事故应急救援预案;应把对事故应急救援预案的修改情况及时通知所有与事故应急救援预案有关人员。
9 安全验收评价结论
通过对中国石化销售股份有限公司吉林长春石油分公司正阳街加油站改建项目的危险、有害因素分析、工艺过程危险性分析及安全检查表、危险度评价法、预先危险性分析法(PHA)和道化学公司(DOW)火灾、爆炸危险指数评价法得出以下结论:
1)站内工艺设施与站外建构筑物之间及与站内相邻设施之间的防火间距均符合《汽车加油加气站设计与施工规范》(GB50156-2012,2014年版)的要求。
2)本项目所涉及的危险化学品品种主要有乙醇汽油。在经营过程中主要存在着火灾、爆炸、中毒等危险因素。同时还存在机械伤害、触电、车辆伤害、物体打击、高处坠落坍塌等有害因素。根据《危险化学品重大危险源辨识》(GB18218-2018)对本项目进行辨识,确认本项目危险化学品乙醇汽油的数量未构成重大危险源。但由于乙醇汽油存量较大,经营和储存中仍应加强管理。
3)采用了安全设施设计的内容,安全设施符合现行相关法律、法规及技术标准的要求,该项目的工艺在国内外普遍采用,该工艺成熟可靠、投资较低,设施装备在国内处于平均水平。
4)本项目调试期间设备设施运行状况良好,操作参数符合设计要求,各项安全设施均可正常投入使用,该项目技术、工艺和装置、设备安全、可靠,安全水平良好。
5)本项目符合******有关法律法规、标准、规章的要求,符合建设项目安全设施与主体工程“三同时”的规定,安全评价结论是中国石化销售股份有限公司吉林长春石油分公司正阳街加油站改建项目具备安全验收条件,能够安全运营。
10与建设单位交换意见的情况结果
该单位同意本报告安全对策与建议,在今后生产运行中,继续贯彻“安全******,预防为主,综合治理”的方针,严格落实各岗位安全生产责任制,加强对安全设施的检查和维护,达到安全生产的
目的。
11 建设项目验收的组织及验收过程
11.1建设项目验收的组织及验收过程的依据
1)《中华人民共和国安全生产法》(中华人民共和国主席令第13号);
2)《危险化学品建设项目安全监督管理办法》(******安监总局令第45号);
3)《危险化学品经营许可证管理办法》(******安监总局令第55号);
4)《******安全监管总局办公厅关于新<安全生产法>涉及危险化学品安全监管有关问题的复函》(安监总厅政法函([2015]11号);
5)《吉林省安全监管局关于做好危险化学品建设项目竣工验收有关事项的通知》(吉安监管危化[2015]19号)。
11.2建设单位建设项目验收的前期准备
1)中国石化销售股份有限公司吉林长春石油分公司正阳街加油站依据《吉林省安全监管局关于做好危险化学品建设项目竣工验收有关事项的通知》(吉安监管危化[2015]19号)的要求,在吉林省安全生产专家库中聘请了3名具有相关专业特长的专家,定于2019年09月25日为竣工验收日期,并向属地应急管理局部门提交了《吉林省危险化学品建设项目竣工验收申报表》,并通知该建设项目的安全评价单位参加。
2)中国石化销售股份有限公司吉林长春石油分公司正阳街加油站准备以下审核材料:
①建设项目安全设施设计、施工情况报告和资质证明;
②建设项目安全验收评价报告;
③经安全监管部门审查通过的安全设施设计专篇;
④专家组需要的其他材料。
11.3建设项目的验收组织及验收过程
中国石化销售股份有限公司吉林长春石油分公司正阳街加油站依据《吉林省安全监管局关于做好危险化学品建设项目竣工验收有关事项的通知》(吉安监管危化[2015]19号)文件,组织了中国石化销售股份有限公司吉林长春石油分公司正阳街加油站改建项目安全设施竣工验收,安全设施竣工验收过程如下:
1)长春市绿园区应急管理局人员、专家组成员、加油站主要负责人、安全评价单位人员等相关人员参加了该建设项目竣工验收活动,并在《参加建设项目验收人员签到表》中签到。
2)加油站主要负责人组织召开预备会议,并确定了专家组组长。
3)加油站主要负责人宣布项目验收组织方案,并介绍参会单位和人员。
4)应急管理局宣读对验收活动监督的要求。
5)专家组长宣布专家组组成及相关工作程序要求。
6)安全评价单位介绍相关情况。
7)专家组审核相关资料及现场核查。
8)专家组出具审核意见,填写《吉林省危险化学品建设项目安全设施竣工项目验收审查表》,该建设项目专家审核结论为:以上第9项内容整改合格后,专家组同意通过该改建项目的安全设施竣工验收审查。
9)安全评价单位对本次验收内容及过程进行评价和确认。
10)听取了安全监管部门监督意见。
11.4审核意见的整改完成情况
我单位对专家组提出问题进行了整改和复查,整改落实情况详见下表:

11.5申请经营许可证条件评价
采用安全检查表对中国石化销售股份有限公司吉林长春石油分公司正阳街加油站改建项目是否具备《危险化学品经营许可证管理办法》(******安监总局令第55号)中申请危险化学品经营许可证的条件逐项进行评价,评价结果见下表:

11.6建设项目验收的组织及验收过程评价结论
中国石化销售股份有限公司吉林长春石油分公司正阳街加油站负责组织了中国石化销售股份有限公司吉林长春石油分公司正阳街加油站改建项目安全设施的竣工验收,组织程序符合相关规定,所提交的审查材料和相关方资质能够满足本建设项目要求。
综上所述,中国石化销售股份有限公司吉林长春石油分公司正阳街加油站改建项目安全设施竣工验收的组织及验收过程符合《吉林省安全监管局关于做好危险化学品建设项目竣工验收有关事项的通知》吉安监管危化[2015]19号文件的要求。
附件1有关图表
1)总平面布置图
2)工艺流程图
3)爆炸危险区域划分图
附件2选用的安全评价方法简介
2.1 安全检查表法(SCA)
安全检查表是实施安全检查的一种重要手段,是预防潜在危险有害因素的有效工具,同时也是安全分析结果的***终落实。将分析出的各种事故原因编成检查表,用以进行日常检查,以便找出预防事故发生的对应措施。
使用安全检查表可发现自然环境、地理位置条件、安全管理、现场环境以及设计中设备本身存在的缺陷,防护装置的缺陷、保护器具和个体防护用品的缺陷等诸多方面的潜在危险因素,从而找出所造成的不安全行为与不安全状态,做到全面周到,避免漏项,达到风险控制的目的。
2.2 预先危险性分析法(PHA)
预先危险性分析法是在进行某项工程活动(包括设计、施工、生产、维修等)之前,对系统存在的各种危险因素(类别、分布)、出现条件和发生事故可能造成的后果进行宏观、概略分析的系统安全分析方法。其目的是早期发现系统的潜在危险因素,确定系统的危险等级,提出相应的防范措施,防止这些危险因素发展成为事故,避免考虑不周所造成的损失,属定性评价,即:分析、确定系统存在的危险、有害因素及其触发条件、现象、形成事故的原因事件、事故情况、结果、危险等级和采取的措施。
在“预先危险性分析”中,按危险、有害因素导致的事故、危害的危险(危害)程度,将危险、有害因素划分为四个等级:
Ⅰ级 安全的,可以忽略的;
Ⅱ级 临界的,处于事故边缘状态,暂时尚不能造成人员伤亡和财产损失,应予排除或采取措施;
Ⅲ级 危险的,会造成人员伤亡和系统破坏,要立即采取措施;
Ⅳ级 破坏性的,会造成灾难性事故,必须立即排除。
2.3危险度评价法
危险度评价法是借鉴日本劳动省“六阶段法”的定量评价表,结合我国******标准《石油化工企业设计防火标准》(GB 50160-2008,2018年版)、《压力容器中化学介质毒性危害和爆炸危险程度分类标准》(HG/T20660-2017)等技术规范标准,由******安全生产监督管理局编制的“危险度评价取值表”(见表4-2),规定了危险度由物质、容量、温度、压力和操作等5个项目共同确定。其危险度分别按A=10分,B=5分,C=2分,D=0分赋值计分,由累分值确定单元危险度的评价方法。


2.4 道化学公司(DOW)火灾、爆炸危险指数评价法(第7版)
道化学公司(DOW)火灾、爆炸危险指数评价法(第7版)是依据以往事故的统计资料、物质的潜在能量和现行安全防灾措施的状况,按逐步推算的方法,对工艺装置及所含物料的潜在火灾、爆炸和反应性危险进行客观评价的定量评价方法。其评价步骤如下:
a. 确定评价单元
b. 求取单元内重要物质的物质系数(MF)
重要物质是指单元中以较多数量(5%以上)存在的危险性潜能较大的物质。
物质系数(MF)是***基础的数值,是表述物质在由燃烧或其它化学反应引起的火灾、爆炸过程中所释放能量大小的内在性的基本数值。它由美国消防协会确定的物质可燃性(NF)和化学活泼性(不稳定性)(NR)求得。
c. 根据单元的工艺条件,采用适当的危险系数,求得单元一般工艺危险系数(F1)和特殊工艺危险系数(F2)
一般工艺危险系数(F1)是确定事故损害大小的主要因素。
特殊工艺危险系数(F2)是影响事故发生概率的主要因素。
d. 求工艺单元危险系数(F3)
F3=F1×F2
e. 求火灾、爆炸指数(F&EI),确定危险程度等级
F&EI= F3×MF

f. 用火灾、爆炸指数值计算出单元的暴露区域半径R(m),并计算暴露面积A。
R=0.256 F&EI
A=π×R2(米2)
附件3定性、定量分析危险、有害因素过程
3.1危险有害因素辨识过程
3.1.1 危险化学品识别
根据《危险货物品名表》(GB12268-2012)、《危险化学品目录》(2015版)进行辨识,本项目涉及的危险化学品见下表。

3.1.2 物料危险、有害性识别
该加油站经营的危险化学品主要是车用乙醇汽油。其物理化学性质见下表。

通过上述表可能得出乙醇汽油具有以下特性。
1)易燃性
加油站储存的乙醇汽油具有易燃、闪点低、点火能小、易蒸发的特点,蒸发的气体会在加油站弥漫、扩散并在低洼处聚积,在空气中只需较小的点燃能量就会闪燃、爆炸。
2)易爆性
汽油蒸气与空气混合当浓度处于一定范围时,遇火即发生爆炸。爆炸浓度极限范围愈宽,爆炸下限浓度越低,该物质爆炸危险性就越大。汽油爆炸范围较宽,爆炸下限浓度值较低,泄漏或蒸发出的油品蒸气很容易达到爆炸下限。因此加油站必须高度重视油品的泄漏和爆炸性蒸气的产生和职聚,以防止火灾爆炸事故的发生。
3)挥发性
汽油具有较大的蒸气压,蒸气压越大,其挥发性就越大,越容易达到燃烧或爆炸所需要的浓度,因而发生火灾爆炸危险性也越大。此外,蒸气压大的物质,对温度变化更为敏感,温度升高,蒸气压迅速增大,因此易发生容器胀裂。
4)易扩散流淌性
易燃油品的粘度较小,泄漏后易流淌扩散。随着流淌面积的扩大,油品蒸发迅速加快,当油品蒸气与空气混合达到浓度后,遇点火源,极易发生燃烧与爆炸事故。
汽油的蒸气密度比空气大,泄漏后挥发的油气容易滞留在地表、水沟、下水道及凹坑等低洼处,并贴地面流向远处,往往在预想不到的地方遇明火而引起火灾。国内外均发生过泄漏液体沿水沟扩散遇明火燃烧爆炸的恶性事故。
5)静电荷积聚性
汽油在流动、过滤、混合、喷雾、喷射、冲洗、加注、晃动等情况下能产生大量的静电,从面发生静电荷积聚。当积聚的静电荷,其放电的能量大于可燃混合物的***小点燃能,且油气和空气混合物处于爆炸范围时,可因静电火花导致火灾爆炸。汽油的电阻率一般在1012Ωcm左右。当汽油沿着管道流动时,会与管壁摩擦产生静电,且不易清除。
静电的危害主要是静电放电,而汽油在卸油、付油等作业过程中,由于油品的流动喷射、冲击等缘故使油面静电电位可达到20-30kV,远超过其******点火能量,因此加油站应对作业过程中的静电危险给予高度重视。
3.1.3工艺过程危险有害因素辨识过程
1)加油作业
加油时,未熄火车辆产生的火花点燃地面的泄漏油品或空气中的挥发油气,产生火灾、爆炸事故。电闪雷击时实施加油作业发生火灾、爆炸事故。向塑料桶、橡胶等易产生、积聚静电容器加注汽油,静电放电产生火花点燃油料,发生火灾、爆炸事故等。
2)卸油作业
送油罐车卸油时,未使用静电接地或接地装置接地电阻过大或有短路、断路,油罐车在卸油时大量静电不能顺利通过接地线释放,势必在罐内外某个有放电间隙处出现放电火花,引发火灾或爆炸事故。
电闪雷击时实施卸油作业发生火灾、爆炸事故。在向罐内注油时,通气管上通气帽出气口处,虽然有阻火器,它处于大呼气状态,此时通气帽周围混合气浓度较高,如果通气管离地高度低于4m或通气管口与周围火源安全距离不足,通常在向油罐内注油时易发生燃烧和爆炸。如果罐车卸油后,立即启动,罐车动力系统或电气系统产生的火花点燃空气中积聚尚未散去的油气,发生火灾、爆炸事故。
3)油品泄漏、扩散危害
油品泄漏主要有:罐体损坏导致泄漏、冒罐泄漏、阀门泄漏、管道泄漏、加油机部件故障等,油品泄漏除了会造成油品的损失浪费外,还可能因泄漏导致火灾爆炸事故的发生和蔓延,存在较大的危险危害性。油品泄漏事故的主要原因有:
(1)选材不当:油罐或管道与相应连接材质不匹配,导致材料断裂后,介质泄漏
(2)阀门劣质、密封不良:材料不良(耐压、耐腐蚀不够)、法兰盘面变形、阀门易破裂、密封部件易破损等;
(3)施工安装问题:主要表现为储罐或管道焊接质量差;
(4)违章作业:主要表现为指挥错误、违章操作、误动作、违反动火作业规程、擅离工作岗位、纪律松弛以及思想麻痹等行为。
4)摩托车加油危害分析
摩托车如在加油机处加油,由于摩托车的油箱在排气管上部,加油时可能由于油品滴到排气管上而引起燃烧,造成事故,因此,摩托车加油应远离加油机,并单独设置摩托车加油点,用桶加油。
5)检修、清洗过程危险有害因素分析
(1)在加油站内进行油罐和管道检修时,应有严格的动火制度和操作规程,违规作业使用明火、焊接等均易引发火灾和爆炸事故。
(2)当储油罐需进行清洗、维修时,人员进入罐内前,必须对罐内油气浓度进行检测合格后人员方可进入,防止发生中毒、窒息事故。
(3)检查、维修罩棚、更换照明灯、应急灯时有登高作业,会发生物体打击、高处坠落的危险。
3.1.4储存场所危险有害因的辨识过程
加油站储存危险物质汽油的设备是地埋储罐,主要释放点是“五口五法兰”:一是埋地储罐量油口(孔)、二是加油枪出油口、三是通气管出气口(孔)、四是进油管管口(快速接头处)、五是储罐人孔;五法兰指的是在检查井内出油管上2个法兰盘、进油管和通气管上的各1个法兰盘,还有就是加油机波纹管下面三角法兰盘。“五口五法兰”是日常安全管理的重点部位,是必须高度重视的监控点。首先***易泄漏且危险性******的是在检查井内的量孔(量油口处)。因工作需要,此孔平时只是一般封闭,测油时完全打开,在敞开时,此处相当于罐内油面以上部分(为0区),如果计量员不穿防静电服、鞋或开孔时用打火工具敲击或在雷雨天开孔时万一遇落雷火,很可能引发火灾,甚至爆炸事故发生。
3.1.5公用工程危险有害因素的辨识过程
1)电气危害
加油站各类用电设备,若电气设备、线路、连接、开关缺陷、保护接地装置失效、操作失误码率和维护时的违章操作可能造成电气伤害,并有可能引发火灾爆炸事故。在加油站的火灾爆炸危险区域若不使用防爆电气设备,则易产生点火源,造成火灾爆炸事故。
2)触电事故
加油机、照明设施及其电源线路,绝缘破损、失效或老化,以及带电设备违章作业,会发生人员触电事故。
加油站加油机等各类用电设置,可因电气设备、线路、连接、开关缺陷、保护接地装置失效、操作失误和维护时的违章操作等可能造成触电事故,并有可能引发火灾爆炸事故。
3)车辆伤害
加油站在经营过程中,现场会有加油出入车辆、工作人员办公车辆、送油罐车等,会由于车辆问题、驾驶员违章驾驶等原因发生车辆伤害。
4)雷电危害
雷电伤害是由雷电的电性质、热性质、机械性质的破坏作用引起的危害,若高架建、构筑物,以及配电装置的防雷设施不全,或因管理疏漏,导致防雷效果降低甚至失去作用,则有可能遭受雷击,造成引发火灾爆炸、作业人员受到雷电伤害,毁坏设施、设备、造成人员伤亡等危险。
存在雷电伤害的部位有:站内各种电气设备、电气线路。
5)雪载荷和风载荷
长春地区春秋季多风,冬季积雪,土建设计和施工如果未严格按照有关规范、标准设计,则可能发生由于外加荷载而给建构物、罩棚等带来的破坏危害。
6)机械伤害
加油站内加油机主要动力来源于油泵,油泵属机械设备,工作时由电机带动皮带高速旋转,维修时如违反操作规程可造成人员机械伤害。
7)人为失误
人在生产活动中起着决定性的主导作用和支配作用,而人又会受到诸多客观因素的影响,因此,不可避免有人为失误的概率存在,特别是在特定的操作系统中进行具体作业时,影响人的诸多因素,都会在一定的条件下对正在进行操作的人产生影响,好的因素会使人工作积极性高涨,从而会提高生产的效率,而不好的因素却会使人的情绪受到影响,会导致生产效率下降,严重的还会使人在日常生活及工作中的行为失常,极易导致事故发生。
国内外的事故统计分析表明,在每年发生大量的事故中,大部分的事故是由人的因素造成的。由此可见,人在生产活动中行为的管理以及全面提高操作者的综合素质,对企业的安全生产是至关重要的。
人为失误主要类型:评价组从对国内加油站近年的事故调查统计数据进行分析,事故的大多数是人为因素造成的,主要的人为失误表现为:概念错误、信息传递错误、疏忽大意、行为失误、故意违章、决策失误等,其中违章操作占事故发生率的50%以上。
3.1.6职业危险有害因素分析过程
1)低温
冬季气温低,对加油站室外工作人员可以产生低温伤害。
2)中毒和窒息
汽油具有较大的蒸气压,蒸气压越大,其挥发性就越大,汽油产生的挥发蒸气对人体有一定的毒害作用,其中以汽油的毒害作用***严重。如在加油、装卸作业时发生泄漏,吸入油气会造成作业人员身体的损害,并可导致急性中毒。另外,在储罐检修、清洗时,作业人员进入罐体,如罐体及作业场所采用惰性气体置换清扫不充分;同时作业时未进行敞开处理品或通入足够的空气,易发生进入罐体作业人员因接触罐内残余的油气及罐体内沉积的其他有毒物质而引起中毒,严重者可导致窒息。根据******有关规定:汽油蒸气中的中毒临界值(TLV)为300ppm。因此一旦发生油品大量泄漏,除应采取必要的防止火灾爆炸的具体措施外,还应采取必要的防毒措施。
3.1.7重大危险源辩识
危险化学品重大危险源辨识
重大危险源是指长期地或临时地生产、储存、使用和经营危险化学品,且危险化学品的数量等于或超过临界量的单元。
生产单元为危险化学品的生产、加工及使用等的装置及设施,当装置及设施之间有切断阀时,以切断阀作为分隔界限划分为独立的单元。
储存单元为用于储存危险化学品的储罐或仓库组成的相对独立的区域,储罐区以罐区防火堤为界限划分为独立的单元,仓库以独立库房(独立建筑物)为界限划分为独立的单元。
危险化学品重大危险源可分为生产单元危险化学品重大危险源和储存单元危险化学品重大危险源。
生产单元、储存单元内存在危险化学品的数量等于或超过规定的临界量,即被定为重大危险源。单元内存在的危险化学品的数量根据危险化学品种类的多少区分为以下两种情况:
1)生产单元、储存单元内存在的危险化学品为单一品种时,该危险化学品的数量即为单元内危险化学品的总量,若等于或超过相应的临界量.则定为重大危险源。
2)生产单元、储存单元内存在的危险化学品为多品种时,按式(1)计算 若满足式(1),则定为重大危险源:
S=q1/Q1+q2/Q2+-+qn/Qn≥1………………(1)
式中:
S ——辨识指标
q1,q2,……,qn ——每种危险化学品的实际存在量,单位为吨(t)。
Q1,Q2,……,Qn ——与每种危险化学品相对应的临界量,单位为吨(t)。
危险化学品储罐以及其他容器、设备或仓储区的危险化学品的实际存在量按设计******量确定。
根据《危险化学品重大危险源辨识》(GB18218-2018)对本项目内的储存单元进行重大危险源辨识。
依据《危险化学品重大危险源辨识》(GB18218-2018)辨识
1)依据《危险化学品重大危险源辨识》(GB18218-2018)对该加油站进行单元划分,该站未涉及生产单元,储罐区为储存单元,根据表1及表2,该加油站储存单元存在的危险化学品汽油为易燃液体,汽油临界量为200吨;该站3台乙醇汽油罐设计******储油为63.99吨。(90m3,密度0.79 g/cm3,设计充装系数按0.9计算)。
根据《危险化学品重大危险源辨识》(GB18218-2018)辨识计算如下:
S=q1/Q1 =63.99/200≈0.319<1
通过辨识该加油站中储存单元(乙醇汽油的数量)未构成重大危险源。
3.2固有危险程度分析
3.2.1 定量分析作业场所危险化学品的相关状况

3.2.2 建设项目总的和各个作业场所的固有危险程度分析
3.2.2.1 采用预先危险性分析法进行分析
1)储罐区
本单元的预先危险性分析见下表。

通过上述分析知,储罐区单元存在的主要危险、有害因素为火灾和爆炸,危险等级为Ⅲ~Ⅵ级,属危险的~破坏性的;其次还存在中毒危险,危险等级为Ⅱ级,属临界的。
2)加油区
本单元的预先危险性分析见下表。

由上表知,加油区单元存在的主要危险、有害因素为火灾爆炸,危险等级为Ⅲ~Ⅵ级,属危险的~破坏性的,其次为中毒、车辆伤害、机械伤害,危险等级为Ⅱ级,属临界的。由上表知,本项目配电系统单元主要存在火灾和触电危险,两者危险等级为Ⅲ、Ⅱ~Ⅲ级。
3)配电系统
本项目在站房内设配电间及其他相应的配电设施。该单元的预先危险性分析见下表。

由上表知,本项目配电系统单元主要存在火灾和触电危险,两者危险等级为Ⅲ、Ⅱ~Ⅲ级。
4)评价结果
通过对各评价单元进行预先危险性分析可以得出:本项目存在的危险、有害因素有爆炸、火灾(包括配电系统火灾)、触电和中毒等。其中,储罐区单元和加油区单元的爆炸和火灾危害危险程度较高,危险等级为Ⅲ~Ⅵ级;配电系统火灾危险程度次之,危险等级为Ⅲ级;而中毒和触电危害危险程度相对较低,危险等级为Ⅱ级。
3.2.2.2采用危险度评价法进行分析
采用危险度评价法对加油站油品储罐区进行评价。根据储罐区的工艺、设备参数及操作危险性,对照“危险度评价取值表”进行取值赋分,计算出储油罐区的固有危险程度。并取其中的******值作为整个加油站的固有危险度。具体评价结果见下表。

通过应用危险度评价法对储油罐区进行危险分析,储油罐区的危险程度为Ⅲ 级,为低度危险。整个加油站的危险程度为Ⅲ 级,为低度危险。
3.2.3 定量计算过程
3.2.3.1 梯恩梯(TNT)当量计算
1)汽油爆炸相当于TNT的摩尔量
TNT当量WTNT计算见下式
WTNT=αWfQf/QTNT
式中:α………系数 取α=4%
Wf………易燃易爆物质的总质量(kg) 取储罐******量63990kg
Qf………燃料的燃烧热(kJ/kg) 汽油的燃烧热为46000KJ/kg
QTNT………爆燃系数 取4520 kJ/kg
则WTNT=0.04×63990×46000/4520=26049kg(TNT)
WTNTmol=WTNT/dTNT=26049/0.227=114753mol
3.2.3.2 燃烧热计算
1)汽油总燃烧热为:Q=46000kJ/kg×63990kg=2.9×109kJ
3.3 风险程度分析
3.3.1建设项目出现爆炸性、可燃性、毒性、腐蚀性的化学品泄漏的可能性分析
作业过程中发生油品泄漏事故大部分是安全管理的原因,一般是由于操作人员违反安全操作或操作失误而导致发生的;另一个原因在于设备的缺陷。发生油品泄漏事故的地点一般在油罐区及油管线。
该加油站油品储罐采用内钢外玻璃纤维增强塑料油罐(SF),埋地管道采用双层导静电热塑性塑料管道。油罐渗漏检测采用在线监测系统,管道渗漏检测采用人工检测。因此油罐和管线出现泄漏可及时发现,避免造成损失和危害。
3.3.2出现具有爆炸性、可燃性的化学品泄漏后具备造成爆炸、火灾事故的条件和需要的时间
油品的组分主要是碳氢化合物及其衍生物,汽油在常温下蒸发速度很快。油气存在于大量助燃物的空气中,只要有足够的点火能量,很容易发生燃烧。罐区油品发生燃烧、爆炸事故的条件为火源与达到爆炸极限的混合气体。汽油的燃烧线速度******可达5mm/min,质量速度******可达92kg/(m2.h)。
3.3.3出现具有毒性的化学品泄漏后扩散速率及达到人的接触******限值的时间
该项目没有具有毒性的化学品。
3.3.4采用道化学(DOW)火灾、爆炸危险指数法评价
本报告采用美国道化学公司(DOW)火灾、爆炸危险指数评价法(第7版)对储罐区单元的危险程度进行定量评价。
1)物质系数(MF)的确定
物质系数是表述物质在燃烧或其它化学反应引起的火灾、爆炸中所释放能量大小的尺度,它是根据美国消防协会(NFPA)规定的物质可燃性(NF)和化学活泼性(NR)求得的。
物质系数MF代表了在正常环境和压力下物质的危险性。如果物质闪点小于60℃或反应活性温度低于60℃,则该物质的物质系数不需要修正,这是因为易燃性和反应性危险已经在物质系数中体现出来了。
通过上述物质系数确定原则查表得到该单元的物质系数为16。
2)工艺单元危险系数(F3)及火灾爆炸指数(F&EI)
一般工艺危险系数F1的选取:
一般工艺危险系数是确定事故损害大小的主要因素。它包括6项内容,适用于大多数作业场合。对各项危险系数的取值情况分述如下:
a.放热反应
系数范围为0.30~1.25。此项内容不符合本单元情况,故系数为0。
b.吸热反应
系数范围为0.20~0.40。此项内容不符合本单元情况,故系数为0。
c.物料处理与输送
系数范围为0.25~1.05。因汽油为Ⅰ类易燃液体,故系数取0.50。
d.密闭或室内单元
系数范围为0.25~0.90。室外布置,故系数为0。
e.通道
系数范围为0.20~0.35。通道设置良好,故系数为0。
f.排放和泄漏控制
系数范围为0.25~0.50。此项系数仅适用于工艺单元内物料闪点小于60℃或操作温度大于其闪点的场合。此项内容是针对大量易燃、可燃液体溢出后危及周围设备的情况而设定的。根据系数选取原则,本项系数为0。
计算基本系数与所有选取系数之和,得到一般工艺危险系数F1为1.50。
特殊工艺危险系数F2的选取:
特殊工艺危险是影响事故发生概率的主要因素,特定的工艺条件是导致火灾、爆炸事故的主要原因。特殊工艺危险包括12个取值项,结合两个单元对各项危险系数的取值情况分述如下:
a.毒性物质
系数范围为0.20~0.80。汽油NH=1,其危险系数取0.20。
b.负压操作
系数为0.50。此项内容与本单元情况不符,故系数取0。
c.爆炸极限范围内或其附近的操作
根据系数取值原则,系数为0.50。
d.粉尘爆炸
系数范围为0.25~2.00。此项内容与本单元情况不符,故系数为0。
e.释放压力
系数范围为0.86~1.50。此项内容与本单元情况不符,故系数为0。
f.低温
系数范围为0.20~0.30。此项内容与本单元情况不符,故系数为0。
g.易燃及不稳定物质的数量
根据储罐区的总储存量计算知,此项危险系数应取0.52。
h.腐蚀
系数范围为0.10~0.75。本单元的腐蚀速率(包括点腐蚀和局部腐蚀)按小于0.127mm/a计,则系数取0.10。
i.泄漏—连接头和填料处
系数范围为0.15~1.50。法兰连接处能发生正常的一般泄漏。此项系数取0.30。
j.明火设备的使用
此项内容与本单元情况不符,故系数取0。
k.热油交换系统
系数范围为0.15~1.15。此项系数是根据热交换介质的使用温度和数量来确定的。此项系数取0。
l.转动设备
系数值为0.50。本项内容与本单元情况不符。此项系数取0。
通过计算基本系数和上面所有选取系数之和,得到特殊工艺危险系数F2为2.62。
工艺单元危险系数F3的计算:
工艺单元危险系数F3是一般工艺危险系数F1和特殊工艺危险系数F2的乘积,即F3=F1×F2,求得的值为3.93。
火灾、爆炸危险指数F&EI的计算:
火灾、爆炸危险指数F&EI被用来估计生产过程中的事故可能造成的破坏程度,它是工艺单元危险系数F3与物质系数MF的乘积,即:F&EI=F3×MF,所以,本单元的火灾、爆炸危险指F&EI为62.88。
道化学火灾爆炸指数F&EI计算见表3.3.3-1。

由DOW火灾、爆炸指数分级表可以看出,储罐区单元的火灾、爆炸指数危险程度分级为较轻,处于可接受的水平。
3)暴露半径和暴露区域面积
R=0.256×62.88 =16(m)
A=3.14×162=803.84(m2)
3.4安全条件和安全生产条件分析过程
3.4.1搜集、调查和整理建设项目的外部情况
3.4.1.1建设项目周边24小时内生产经营活动和居民生活的情况
站区的西侧为值班室(三类保护物)、消防泵房(三类保护物)、装潢市场(一类保护物),南侧为装潢市场(一类保护物),北侧为7层办公楼(二类保护物),东侧为正阳街(主干路)、架空通信线。
3.4.1.2建设项目所在地的自然条件
长春市属天山——兴安地槽褶皱区吉黑褶皱系松辽拗陷的东部边缘,城区下部分布着深厚的白垩系泉头组,为一套红色较粗粒碎屑岩(页岩、泥岩、细砂岩和砂页岩互层),均为不透水层或含水性极微层,地层深厚(500m尚未穿透),岩层致密,倾角很小(5°~10°)。此外,第四世纪沉积相当普遍,洪积层上部为黄土状物质,下部为红色黏土或沙砾层。新构造运动以来,地体微升,地表受流水切割,沟谷发育,形成微波状台地平原。二级阶地黄土状亚黏土厚15m~25m,抗压强度20t~25t/㎡,是较佳的天然地基。一级阶地(二道区)亚黏土层地基抗压强度8t~11t/㎡,但地表下2m~4m深处有一淤泥层,不适于天然地基,下部是沙、沙砾层,抗压强度25t~35t/㎡,距地表6m~11m以下是基岩,对大型、特大型建筑基础置于基岩上***为有利。
长春市的地貌特点,是远依山,近傍水,以台地平原为主。主要地貌类型为:
(1)低山丘陵:分布于市区东南部,属大黑山脉的一部分,略呈东北西南走向,海拔大部分在250m~350m之间,相对高度为50m~100m;东部的大顶子山海拔407m,组成的岩石有花岗岩、安山岩、极岩等变质岩系,其中以花岗岩分布面积***广,久经侵蚀,已成浑圆状;山地丘陵面积在市区内所占面积比重甚微,山地丘陵中有森林,低丘之间有些冲积平原和盆地,为农业区;伊通河出大黑山北麓,从南向北穿过市区东部,在狭口处有修筑水库的良好条件。
(2)台地平原:城区台地面积约占总面积的70%,并高出伊通河一级阶地10m~20m,地表微波起伏,土质主要由黄土状土构成,海拔在200m~230m之间。浅谷谷坡漫长,市区有近80%的地面坡在10度以下。
(3)冲积平原:主要由伊通河冲积作用形成,在河流两岸形成了比较宽阔的带状平原,面积近30%,地势低平,海拔多在200m左右;沿河两岸的低洼部分,汛期常被洪水淹没,属河漫滩部分,组成物质多为粗沙或细沙,河漫滩两侧为宽窄不等的高漫滩或一级阶地,宽度一般在4km~5km间;一级阶地高出河床5m左右,其组成物质上部是亚沙土、亚黏土,下部是沙砾层,冲积物厚10m左右;二级阶地面积较小,河床两侧可提供建筑用沙;平原上的河迹洼地,因多为淤泥质黏土或亚黏土,并夹灰色沙质透镜体,大多排水不畅,土体抗压性较差,但在大部分台地平原上的沟谷系统则成为城市自然排水通道。
(4)火山锥体:台地平原西接松辽分水岭,系第四纪更新世末期沿断裂带呈地垒式隆起,并有火山活动,因此,在长春西南的大屯、范家屯一带,火山锥体突起在波状平原之上。多由玄武岩构成,是良好的建筑材料。
气候
长春市地处中国东北长春平原腹地,市区海拔在250-350m之间,地势平坦开阔。属北温带大陆性季风气候区,在全国干湿气候分区中,地处湿润区向亚干旱区的过渡地带。气温自东向西递增,降水自东向西递减。春季干燥多风,夏季湿热多雨,秋季天高气爽,冬季寒冷漫长,具有四季分明,雨热同季,干湿适中的气候特征,为人类开发和利用大自然提供了良好的气候环境。
由于地理位置、地形结构与大气环流相配合的作用,具有如下基本特征:四季分明。春季较短,干燥多风;夏季温热多雨,炎热天气不多;秋季气爽,日夜温差大;冬季漫长较寒冷。
季风显著,雨热同季。冬季在强大的蒙古高压控制下,气候寒冷而干燥。夏季西太平洋副热带高压常与东南移动的贝加尔湖的冷空气交汇于此,降水丰沛而集中。
气候的大陆性强,气温的年差较大。冬季的气温低于同纬度地区,夏季则高于同纬度地区。气候东西过渡,热量水分适中。由于长春市处于吉林省东部山地向西部松嫩平原的过渡地带,所以具有东部山区湿润气候向西部半干旱气候过渡的特征。过渡性气候使长春市的光照充足,热量条件优于东部,而雨水条件又好于西部,为农业生产提供了良好的气候条件。
本项目位于吉林省长春市,长春市年平均气温4.8°C。夏季,东南风盛行,也有渤海补充的湿气过境。年平均降水量522至615mm,夏季降水量占全年降水量的60%以上;***热月(7月)平均气温23℃。秋季,可形成持续数日的晴朗而温暖的天气,温差较大,风速也较春季小。
***热月平均 23.0℃
***冷月平均 -16.4℃
极端****** 38℃
极端****** -36.5℃
年降水量 593.8mm
年平均雷暴日 30d
冬季***多风向 SW
夏季***多风向 SW
年平均风速 4.3m/s
年******风速 25.3m/s
******冻土深度: 169cm
3.4.1.3建设项目中危险化学品生产装置和储存数量构成重大危险源的储存设施与下列场所、区域的距离
该项目危险化学品未构成重大危险源,经过调查、收集,该项目周边安全距离内没有下列区域、场所:
居民区、商业中心、公园等人口密集区域;学校、医院、影剧院、体育场(馆)等公共设施;供水水源、水厂及水源保护区;车站、码头、机场以及公路、铁路、水路交通干线、地铁风亭及出入口;农田保护区、畜牧区、渔业水域和种子、种畜、水产苗种生产基地;河流、湖泊、风景名胜区和自然保护区;军事禁区、军事管理区;法律、行政法规规定予以保护的其他区域。
3.4.2安全检查表法评价过程
在对各评价单元安全条件和安全生产条件的现场检查、检测、核实的基础上,编制完成了安全评价现场检查表,并依据安全评价现场表以及本报告定量计算的内容得出安全条件和安全生产分析结果。
本报告采用安全检查表法对站址选择单元及站内平面布置单元、工艺及设施单元、公用工程单元、安全管理单元进行了符合性检查。
1)选址及总平面布置评价
站址选择的检查见表3.4-1。
表3.4-1 站址选择单元检查表

2)站内平面布置安全性评价
该加油站的站内平面布置单元的安全检查见表3.4-2。

3)加油工艺及设施评价
加油工艺及设施单元安全检查表见表3.4-3。

4)公用工程评价
公用工程单元安全检查表见表3.4-4。

5)安全管理评价
安全管理单元安全检查表见表3.4-5。

通过安全检查表,评价小组对该项目的站址选择单元及站内平面布置单元、工艺及设施单元、公用工程单元、安全管理单元进行了符合性检查,检查结果为合格。
附件4安全验收评价的依据
4.1 依据的法律、法规
1)《中华人民共和国安全生产法》(中华人民共和国主席令第13号);
2)《中华人民共和国劳动法》(中华人民共和国主席令第28号 2018年12月29日第十三届全国人民代表大会常务委员会第七次会议修订);
3)《中华人民共和国消防法》(中华人民共和国主席令第6号 2019年4月23日第十三届全国人民代表大会常务委员会第十次会议修订);
4)《危险化学品安全管理条例》(中华人民共和国国务院令第591号,第645号修订);
5)《危险化学品建设项目安全监督管理办法》原(******安全生产监督管理总局令第45号,******安全生产监督管理总局令第79号2015年修正);
6)《危险化学品经营许可证管理办法》原(******安全生产监督管理总局令第55号,******安全生产监督管理总局令第79号2015年修正);
7)《吉林省安全生产条例》(2018年3月1日实施);
8)《重点监管的危险化学品名录》(2013年完整版);
9)《重点监管的危险化工工艺目录》(2013年完整版)。
10)《危险化学品目录》(2015年版);
11)《吉林省落实水污染防治行动计划工作方案》吉政办发【2015】72号
12)《吉林省环境保护厅 吉林省商务厅关于加强加油站地下油罐污染治理工作的通知》(吉环发【2016】28号);
13)《吉林省安全监管局关于加强加油站双层罐改造安全监管有关问题的通知》(吉安监管危化【2016】199号)。
14)吉林省安全监管局《关于加油站双层罐改造安全监管有关问题的补充通知》(吉安监管危化【2017】59号)
15)《国务院关于印发水污染防治行动计划的通知》(国发【2015】17号);
16)《危险化学品建设项目安全评价细则(试行)》(安监总危化[2007]255号);
17)《吉林省安全监管局关于强化危险化学品企业事故状态下清净下水收集处理措施的通知》(吉安监管危化[2017]226号);
18)《生产安全事故应急条例》(国务院令第708号,2019年4月1日施行);
19)《吉林省安全监管局关于做好危险化学品建设项目竣工验收有关事项的通知》吉安监管危化【2015】19号;
20)《生产安全事故应急预案管理办法》(******安全生产监督管理总局令第88号,应急管理部令第2号2019年修正);
21)《易制毒化学品管理条例》(2018年版)。
4.2 依据的标准、规章及规范
1)《安全评价通则》(AQ8001-2007);
2)《安全验收评价导则》(AQ8003-2007);
3)《汽车加油加气站设计与施工规范》(GB 50156-2012,2014年版);
4)《危险化学品重大危险源辨识》(GB 18218-2018);
5)《建筑设计防火规范》(GB 50016-2014,2018年版);
6)《建筑物防雷设计规范》(GB 50057-2010);
7)《建筑抗震设计规范》(GB 50011-2010)(2016年版);
8)《建筑灭火器配置设计规范》(GB 50140-2005);
9)《建筑物电子信息系统防雷技术规范》(GB 50343-2012);
10)《供配电系统设计规范》(GB50052-2009);
11)《爆炸危险环境电力装置设计规范》(GB 50058-2014);
12)《石油化工静电接地设计规范》(SH/T3097-2017);
13)《防止静电事故通用导则》(GB 12158-2006);
14)《钢质管道焊接及验收》(GB/T31032-2014);
15)《安全标志及其使用导则》(GB 2894-2008);
16)《安全色》(GB 2893-2008)
17)《消防安全标志设置要求》(GB 15630-1995);
18)《生产过程危险和有害因素分类与代码》(GB/T 13861-2009);
19)《企业职工伤亡事故分类》(GB 6441-1986);
20)《生产经营单位生产安全事故应急预案编制导则》(GB/T29639-2013);
21)《低压配电设计规范》(GB50054-2011);
22)《车用乙醇汽油(E10)》(GB 18351-2017);
23)《石油化工设备和管道涂料防腐蚀技术规范》(SH3022-2011);
24)《加油加气站视频安防监控系统技术要求》AQ/T3050-2013;
25)《车用乙醇汽油储运安全规范》(AQ/T 3045-2013);
26)《钢质管道外腐蚀控制规范》(GB/T21447-2018);
27)《加油站用埋地钢-玻璃纤维增强塑料双层油罐工程技术规范》(SH/T3178-2015);
28)《石油化工企业设计防火标准》(GB 50160-2008,2018年版);
29)《压力容器中化学介质毒性危害和爆炸危险程度分类标准》(HG/T20660-2017);
30)《油气回收系统防爆技术要求》(GB/T34661-2017);
31)《加油站作业安全规范》(AQ 3010-2007)。
附件5收集的文件、资料目录
1)营业执照
2)主要负责人和安全管理人员资格证书
3)吉林省汽车加油加气站防雷安全检测报告
4)防静电接地装置检测报告
5)设计单位资质
6)施工单位资质
7)监理单位资质
8)SF双层储油罐产品质量证明书
9)UPP输油管道产品合格证
10)生产经营单位生产安全事故应急预案备案登记表
11)总平面布置图
12)工艺流程图
13)爆炸危险区域划分图
附件6法定检测、检验情况汇总表
依据法定检测、检验的要求,防雷设施经吉林华云气象科技有限公司检测合格,并在有效期内,防静电装置经吉林华云气象科技有限公司检测合格,并在有效期内。

