联系电话:

0431-81043455/3466

网上公开

文件通知

网上公开

首页->网上公开
2019年11月-榆树市海洋石油加油站 安全现状评价报告
作者:admin     更新时间:2019-11-06 15:48      点击量:3057

前  言

  榆树市海洋石油加油站,,是一家经营车用燃油乙醇汽油、柴油成品油零售,位于榆树市环城乡靳家村。

  为了客观、公正地了解与充分掌握该加油站的职业风险,贯彻落实《中华人民共和国安全生产法》(中华人民共和国主席令第十三号)、《危险化学品安全管理条例》(国务院令第591号,第645号修订,2013年12月7日)、《危险化学品经营许可证管理办法》(原******安全生产监督管理总局令第55号,******安全生产监督管理总局令第79号2015年修正)等有关法律、法规和标准,榆树市海洋石油加油站委托我公司对该站进行安全现状评价。

  接到委托后,我公司成立了评价小组,并到现场做了实地踏查和资料收集,在对该加油站站内经营、储存设施及经营条件充分了解和分析的基础上,编制完成了安全现状评价报告书。

  

目  录

  1.安全评价概述1

  1.1安全评价的目的和意义1

  1.2安全评价的依据1

  1.3评价范围3

  1.4安全评价的程序4

  2.加油站概况5

  2.1加油站基本情况5

  2.2加油站区域位置和站址选择6

  2.3加油站站内平面布置8

  2.4加油站公用工程及辅助设施12

  2.5安全管理17

  3.主要危险、有害因素分析20

  3.1主要危险、有害因素辨识结果20

  3.2危险化学品识别20

  3.3其他危险类别辨识20

  3.4物质的危险特性21

  3.5重大危险源辨识25

  3.6爆炸危险区域划分28

  3.7设备、设施的危险、有害因素辨识分析30

  3.8加油站作业危险、有害因素辨识分析32

  3.9自然环境与总体布置方面的危害因素辩识分析35

  3.10主要危险、有害因素分析结果及其分布36

  3.11事故案例分析36

  4.评价单元的划分和评价方法的选择39

  4.1评价单元划分39

  4.2评价方法的选择39

  4.3评价单元的划分结果41

  5.定性评价42

  5.1安全检查表评价法42

  评价结果分析:54

  5.2 采用危险度评价评价法分析54

  6.安全对策措施及建议55

  6.1对策措施55

  6.2建议63

  7.评价结论65

  附件

  1、营业执照 

  2、危险化学品经营许可证

  3、主要负责人和安全管理人员安全生产知识和管理能力考核合格证

  5、建设工程消防验收意见书

  6、汽车加油加气站防雷装置安全检测报告

  7、防静电装置安全检测报告

  8、生产经营单位生产安全事故应急预案登记表

  9、平面布置图


  1.安全评价概述

  1.1安全评价的目的和意义

  1.1.1安全评价的目的

  安全评价的目的是查找、分析和预测工程、系统存在的危险、有害因素及可能导致的危险、危害后果和程度,提出合理可行的安全对策措施,指导危险源监控和事故预防,以达到******事故率、***少损失和******的安全投资效益。安全评价可以达到以下目的:

  1)提高系统本质安全化程度;

  2)实现全过程安全控制;

  3)建立系统安全******方案、为决策提供依据;

  4)为实现安全技术、安全管理的标准化和科学化创造条件。

  1.1.2安全评价的意义

  安全评价的意义在于可有效地预防事故的发生,减少财产损失和人员伤亡。安全评价与日常安全管理和安全监察工作不同。安全评价是从系统安全的角度出发,分析、论证和评估可能产生的损失、伤害及其影响范围、严重程度,提出应采取的对策措施等。

  1)安全评价是安全管理的一个必要组成部分;

  2)有助于政府安全监督管理部门对生产经营单位的安全生产实行宏观控制;

  3)有助于安全投资的合理选择;

  4)有助于提高生产经营单位的安全管理水平;

  5)有助于生产经营单位提高经济效益。

  1.2安全评价的依据

  1.2.1法律、法规、文件

  1)《中华人民共和国安全生产法》(中华人民共和国主席令第13号);

  2)《中华人民共和国劳动法》(中华人民共和国主席令第28号,2018年修正);

  3)《中华人民共和国消防法》(中华人民共和国主席令第6号,2019年修正);

  4)《危险化学品安全管理条例》(中华人民共和国国务院令第591号,第645号修正);

  5)《危险化学品建设项目安全监督管理办法》(原******安全生产监督管理总局令第45号,******安全生产监督管理总局令第79号2015年修正);

  6)《生产经营单位安全培训规定》(******安监总局令第3号);

  7)《吉林省销售和使用车用乙醇汽油暂行规定》(吉林省政府令148号);

  8)《重点监管的危险化学品名录》(2013完整版)。

  1.2.2标准、规范

  1)《安全评价通则》(AQ8001-2007);

  2)《汽车加油加气站设计与施工规范》(GB50156-2012,2014年版);

  3)《常用化学危险品贮存通则》(GB15603-1995);

  4)《危险货物品名表》(GB12268-2012);

  5)《企业职工伤害事故分类》(GB6441-1986);

  6)《建筑设计防火规范》(GB50016-2014  2018年版);

  7)《防止静电事故通用导则》(GB12158-2006);

  8)《化学品分类和危险性公示通则》(GB13690-2009);

  9)《危险化学品重大危险源辨识》(GB18218-2018);

  10)《易燃易爆性商品储存养护技术条件》(GB17914-2013);

  11)《爆炸危险环境电力装置设计规范》(GB50058-2014);

  12)《危险货物运输包装通用技术条件》(GB12463-2009);

  13)《建筑物防雷设计规范》(GB50057-2010);

  14)《建筑灭火器配置设计规范》(GB50140-2005);

  15)《消防安全标志设置要求》(GB15630-1995);

  16)《低压配电设计规范》(GB50054-2011);

  17)《液体石油产品静电安全规程》(GB13348-2009);

  18)《车用乙醇汽油(E10)》(GB 18351-2017);

  19)《空间网格结构技术规程》(JGJ 7-2010);

  20) 《建筑抗震设计规范》(GB 50011-2010,2016年版);

  21)《石油与石油设施雷电安全规范》(GB15599-2009);

  22)《建筑照明设计标准》(GB50034-2013);

  23)《危险化学品储罐区作业安全通则》(AQ3018-2008);

  24)《安全标志及其使用导则》(GB2894-2008);

  25)《生产过程安全卫生要求总则》(GB/T12801-2008);

  26)《生产过程危险和有害因素分类与代码》(GB/T13861-2009);

  27)《生产经营单位生产安全事故应急预案编制导则》(GB/T29639-2013)。

  1.2.3委托单位提供的有关资料

  1)主要负责人和安全管理人员考核合格证;

  2)企业提供的其他资料。

  1.3评价范围

  本次评价的范围为榆树市海洋石油加油站安全管理、站址选择和站内平面布置、加油工艺及设施和公用工程设施。

  1.4安全评价的程序

  根据《安全评价通则》(AQ8001-2007)和《危险化学品经营单位安全评价导则(试行)》的要求,结合安全评价工作的一般程序要求,本项目安全评价程序见下图:


  图1-1安全评价程序框图

  image.png


       2.加油站概况

  2.1加油站基本情况

  2.1.1加油站简介

  加油站名称:榆树市海洋石油加油站

  加油站地址:榆树市环城乡靳家村

  加油站经营品种:乙醇汽油、柴油

  加油站主要负责人:

  加油站安全管理员:

  加油站联系电话: 

  榆树市海洋石油加油站,现有员工4人,主要负责人和安全员各1人,加油员6人,其中主要负责人和安全管理人员已取得了安全生产知识和管理能力考核合格证。该站取得了榆树市市场监督管理局颁发的《营业执照》,并在有效期范围内。该站乙醇汽油设有卸油和加油油气回收系统。

  2.1.2加油站规模及等级划分

  榆树市海洋石油加油站主要经营车用乙醇汽油、柴油。非承重储罐区设有6座SF油罐,其中3座为乙醇汽油储罐,3座柴油储罐,站内油品******储量如下:

  1)乙醇汽油:油罐30m3×3;******相对密度0.79t/m3;罐设计容积系数0.9;则站内汽油******储量为63.99吨。

  2)柴油:柴油罐40m3×3;******相对密度0.90 t/m3;罐设计容积系数0.9;则站内******储量为97.2吨。  

  根据《汽车加油加气站设计与施工规范》(GB 50156-2012,2014年版)第3.0.9条加油站的等级划分规定:该加油站属于二级加油站。

  2.2加油站区域位置和站址选择

  2.2.1区域位置

  该加油站位于榆树市环城乡靳家村,站区的西侧是榆树大街(主干路);西北侧是加油站(甲类厂房);北侧是苯板仓库(丙类物品厂房)和民房(三类保护物);东侧是苯板仓库(丙类物品厂房);南侧是便道(次干路),架空通信线,榆树和平石材公司(三类保护物)和民房(三类保护物)及民房烟囱(散发火花地点)。交通便利。

  image.png


  交通位置见图2.2-1

  2.2.2站址选择

  该加油站站内乙醇汽油设备、柴油与站外建(构)筑物的安全间距满足《汽车加油加气站设计与施工规范》(GB50156-2012,2014年版)的相应防火距离要求。

   详见表2-1和2-2。

  表2-1乙醇汽油设备与站外建(构)筑物安全间距表

  image.png

  

     结论:该加油站乙醇汽油设备与站外建(构)筑物的实际距离符合《汽车加油加气站设计与施工规范》GB50156-2012(2014年版)要求的防火距离。


  表2-2柴油设备与站外建(构)筑物安全间距表

1G`K[}YC7NUX@3EB8P9QC[4.jpg


       结论:该加油站柴油设备与站外建(构)筑物的实际距离符合GB50156-2012(2014年版)要求的防火距离。

  2.3加油站站内平面布置

  该加油站占地面积约为2800m2,加油站由储油罐区、加油岛、罩棚及站房等组成。加油机面向道路,车辆入口和出口分开设置,加油区位于站区的西侧,站房位于站区的中间位置,油罐区位于站区的东侧。站内道路采用混凝土路面,加油站设施平面布置详见:加油站平面布置图。

  加油区布置在站区的西侧,;设置6座加油岛;加油岛为双排停车道,两端设置了防撞柱,设置6台四枪四油品潜油泵加油机。

  加油岛上部投影面积为625.25m2的螺栓球网架结构罩棚,净空高度为6m。

  站房布置在站区的中间位置,建筑面积为375.77m2,二层砖混结构,耐火等级为二级。

  储罐区位于站区东侧,罐区由6台内钢外玻璃纤维增强塑料双层罐(SF)组成。汽油罐与柴油罐的通气管分开设置,通气管管口高出地面4.2m,并设置防雨型阻火器和乙醇汽油带阻火功能的机械呼吸阀。

  站区的南侧、东侧设2.2m的不燃烧体实体围墙。

  加油站加油作业区内无“明火地点”或“散发火花地点”。

  加油站的配电室布置在站房内,位于爆炸危险区域之外,且与爆炸危险区域边界线的距离大于3m。

  加油站内的爆炸危险区域,未超出站区围墙和可用地界线。                                                                                                                               

  加油站站内设施之间的防火距离符合《汽车加油加气站设计与施工规范》(GB50156—2012,2014年版)中第5.0.13条的布置要求。详见表2-3。


  表2-3 站内设施之间的防火间距表

BREY~OTTYRDC[H)[B0}FX2L.jpg

       注:1、依据《汽车加油加气站设计与施工规范》(GB50156-2012,2014年版)表5.0.13-1确定标准距离;2、当卸油采用油气回收系统时,汽油通气管管口与站区围墙的距离不应小于2m; 3、站内汽车美容、洗车房与站内乙醇汽油及柴油设备的防火间距按规范4.0.4条、第4.0.5条和第5.0.10条有关三类保护物的规定确定;4、油品卸车点与围墙的防火间距依据《汽车加油加气站设计与施工规范》(GB50156-2012,2014年版)表5.0.11条加油站内的爆炸危险区域,不应超出站区围墙和可用地界线。

  2.3.1主要建筑物

  该加油站主要建筑物由站房、罩棚、加油岛等组成。见表2-4


  表2-4 主要建筑物一览表

image.png

  2.3.2主要设备设施及工艺流程

  (1)主要设备设施

  该加油站的油罐、附件管线、加油机及其他设备、设施等均按照《汽车加油加气站设计规范》GB50156-2012(2014年版)中的有关规定执行,油罐选用内钢外玻璃纤维增强塑料油罐(SF),按规范要求设检测立管及带有高液位报警功能的液位监测系统。其埋地加油管道采用双层导静电热塑性塑料管道,操作井内设******点,双层管道的渗漏检测采用在线监测。乙醇汽油罐和柴油罐的通气管分别单独设置,乙醇汽油的通气管安装了干燥器。卸油管采用标准快速接头,电力电缆采用铠装电缆外套钢管防护敷设。


  表2-5 主要设备、设施表

BREY~OTTYRDC[H)[B0}FX2L.jpg

  (2)工艺流程

  1)卸油工艺

  加油站采用密闭自流卸油工艺。油罐车到达加油站罐区后,在油罐附近停稳熄火,接好静电接地装置,导出静电,静止15分钟后,将连通软管与油罐车的卸油口、储罐的进油口利用密闭快速接头连接好(乙醇汽油油罐的卸油油气回收气相接口与乙醇汽油油罐车的气相口连接。连通好后进行卸油作业,乙醇汽油油气经回收管线回收至汽油油罐车);同时使用带高液位报警功能的液位计计量储油罐中的储油量,以防卸油时发生冒油事故。15分钟后计量,确认油罐的油量,卸油中注意观察管线、阀门等相关设备的运行情况。卸油结束时,检查并确认没有溢油、漏油后,关好阀门,断开卸油快速接头,盖好口盖,清理现场。

  乙醇汽油卸油工艺框图如下

  

  image.png

  柴油卸油工艺框图如下

  image.png

  2)加油工艺

  采用潜油泵式加油工艺进行加油,油品自油罐内通过潜油泵、工艺管道至加油机处,用加油枪加油于受油容器。加油枪具有自封闭功能,以保证加油的安全性。乙醇汽油加油过程采用“分散式”加油油气回收系统,及时将受油容器内的油气回收至油罐,加油机选用带油气回收功能的加油机。加油完毕后尽快将加油枪放回托架内。


  乙醇汽油加油工艺框图如下:

  

image.png

  柴油加油工艺框图如下:

  image.png

  2.4加油站公用工程及辅助设施

  2.4.1给水、排水

  给水:加油站运营不需用水,由于站内人员较少,生活用水亦较少,日用水量约1.0m3,由站内自打水井供水,满足站内供水的要求。

  夏季雨水按地面坡度自然散排。当站内检修、洗罐时,产生的含油污水用槽车收集并运至污水处理厂统一处理。

  2.4.2供配电

  1)供电电源:本站站用电负荷等级为三级,采用380V/220V低压供电,供电电源来自榆树市农电电网引入。信息系统设UPS不间断供电电源(UH11 2kW 30min)。

  2)照明:加油站内爆炸危险区域以外的照明灯具,选用非防爆型。罩棚下处于非爆炸危险区域的灯具,选用防护等级不低于IP44级的照明灯具。

  3)罩棚、营业室安装事故应急照明。

  2.4.3防雷、防静电接地

  1)油罐进行了防雷接地,每个油罐各有接地点2处。

  2)供配电系统采用TN- S系统,供电系统的电缆金属外皮或电缆金属保护管两端均接地,在供配电系统的电源端安装与设备耐压水平相适应的过电压(电涌)保护器。

  3)加油站的汽油罐车设卸车时用的防静电接地装置,并设置能检测跨接线及监视接地装置状态的静电接地仪。

  4)在爆炸危险区域内工艺管道上的法兰、胶管两端等连接处,用金属线跨接。

  5)吉林省宇泰安全技术服务有限公司对本站防雷装置进行了检测,并发放了“防雷装置安全检测报告”。吉林省宇泰安全技术服务有限公司对本站防静电接地装置进行了检测,并发放了“合格”的防静电接地装置检测报告。

  2.4.4采暖与通风

  该加油站冬季供暖采用燃煤锅炉供暖,能满足冬季供暖需要。

  站内房间采用自然通风。

  2.4.5通讯

  站房内安装了程控电话,供工作联络和事故状态时报警使用。

  2.4.6消防

  按照《汽车加油加气站设计与施工规范》(GB50156-2012,2014年版)及《建筑灭火器配置设计规范》(GB50140-2005)的规定配备了灭火器材。见表2-6:


  表2-6配置消防设施器材表


BREY~OTTYRDC[H)[B0}FX2L.jpg 


  2.4.7自动控制

  加油站设置了监测及信息管理系统。

  (1)本站设置液位仪,可监测每台油罐的液位,并具有高液位报警功能。

  (2)本站设置了油罐测漏报警仪和双层管道测漏报警仪,可在线监测每台SF油罐及其管道的渗漏情况。

  (3)油罐采取卸油时防满溢措施。油料达到油罐容量90%时,能触动高液位报警装置;当油料达到油罐容量95%时,防满溢阀关闭,能自动停止油料继续进罐。声光报警器设置在罐区的围堰上。

  (4)站内设有摄像机,分别设置在营业室、加油区、出入口和油罐区。摄像机具备低照度监视功能,录像存储时间为30天;进入口设视频视屏监控系统。

  (5)加油站设有紧急切断系统。该系统能在事故状态下迅速切断加油泵的电源。电源紧急停泵按钮设在站房的营业室内,加油机自带急停开关,切断按钮具有失效保护功能并只能手动启动复位。

  2.4.8环保

  (1)加油站的站址选择严格执行《汽车加油加气设计与施工规范》(GB50156-2012、2014年版)的规定,符合当地的整体规划、环境保护和防火安全要求。

  (2)油气回收,是通过一定的装置将收发油过程中所产生的油气进行回收,防止其排入大气而污染环境的一种措施。加油站同时设置卸油和加油油气回收系统,汽车油罐车卸油时,基本不向外部排放油气,汽车加油的过程也很少向外部排放油气,对环境保护有利,安全性更好。

  (3)采用内钢外玻璃纤维增强塑料双层罐,是在单层钢制油罐的基础上外附一层玻璃纤维增强塑料防渗外套,构成双层罐,在防止油罐出现渗(泄)漏方面具有双保险作用,同时对双层罐壁间隙实施人工检测和在线监测,当内层罐发生渗漏时,能在贯通间隙内发现,并及时将信号传至报警器报警,有效地避免油品进入环境,污染土壤和地下水。

  (4)油罐采取卸油时的防满溢措施,油料达到油罐容量90%时触动高液位报警装置;进油管设置卸油防溢阀,油料达到油罐容量95%时,卸油防溢阀自动关闭,停止油料继续进罐。有效地防止油品泄露,污染土壤和地下水。声光报警器设置在罐区的围堰上

  (5)埋地加油管道采用双层管道,双层管道系统的内层管与外层管之间的缝隙贯通,能有效地防止内层管和外层管任何部位出现渗漏均能在检漏点被发现,有效地避免油品污染土壤和地下水。

  (6)加油站对事故有污染情况的地点,要采取清理整治行动。对于油罐周围污染的土壤,把污染了的土壤运到专门的有害废弃物填埋场填埋,或是将其经过一定的处理后运到一般的废弃物填埋场填埋,然后用新土回填原处。 

  (7)当站内检修、清洗罐时,产生的含油污水用槽车收集并运至污水处理厂统一处理。

  综上所述,已采取上述安全措施,该加油站乙醇汽油对环境的污染可得到有效的控制,不需要设置清净下水的收集处理措施,可满足原《吉林省安全监管局关于强化危险化学品企业事故状态下清净下水收集处理措施的通知》(吉安监危化[2017]226号)的要求。

  2.5安全管理

  (1)安全生产责任制的建立和执行情况

  该加油站建立了安全生产责任制,安全管理责任明确,岗位责任制得到落实。

  包括下列责任制:1)站长岗位责任制、2)副站长岗位责任制3)核算员岗位责任制4)班长岗位责任制5)安全员岗位责任制6)计量员岗位责任制7)开票员岗位责任制8)便利店营业员岗位责任制9)加油员岗位责任制10)卸油员岗位责任制

  (2)安全生产管理制度的制定和执行情况

  编有各种安全生产管理制度,落实情况较好。

  包括下列管理制度:1)安全生产职责、2)识别和获取适用的安全生产法律法规、标准及其他要求、3)安全生产会议管理、4)安全生产费用、5)安全生产奖惩管理、6)管理制度评审和修订、7)安全培训教育、8)特种作业人员管理、9)安全活动管理、10)风险评价、11)隐患排查治理、12)变更管理、13)事故管理、14)防火、防爆管理、15)消防管理、16)罐区安全管理、17)关键装置、重点部位安全管理、18)生产设施管理、19)监视和测量设备管理、20)安全作业管理、21)危险化学品安全管理、22)检维修管理、23)生产设施拆除和报废管理、24)承包商管理、25)供应商管理、27)职业卫生管理、28)劳动防护用品(具)和保健品管理、29)作业场所职业危害因素检测管理、30)应急救援管理、31)安全检查管理、32)自评、33)领导干部带班制度、34)文件档案管理制度。

  (3)安全技术规程和作业安全规程的制定和执行情况

  制定了各岗位技术规程和作业安全规程,技术规程和安全规程得到落实。

  包括:1)油品接卸作业安全规程、2)计量作业安全规程、3)液位仪操作规程、4)加油作业安全规程。

  (4)安全生产管理机构的设置和专职安全管理人员的配备情况

  加油站设主要负责人1人和专职安全管理人员1人, 现已取得安全生产知识和管理能力合格证。

  (5)主要负责人和安全管理人员、其他管理人员安全生产知识和管理能力

  加油站严格执行安全培训和教育制度,主要负责人和专职安全生产管理人员已参加安全培训。

  (6)其它从业人员掌握安全知识、专业技术、职业防护和应急救援知识的情况

  其它从业人员在上岗前均经过本单位培训考核合格,能够掌握安全知识、专业技术、职业防护和应急救援方面的基本知识,满足安全要求。

  (7)安全生产投入的情况

  加油站安全投入包括作业场所防护设施、安全警示标志、劳动防护用品和装备、安全教育、设备检测等。

  (8)安全生产的检查情况

  加油站能够按照安全生产责任制、安全管理制度和岗位操作规程的要求,对安全生产工作进行全面检查,建立了安全检查制度、隐患排查制度,发现安全隐患及时解决,防患于未然。

  (9)重大危险源的辨识和已确定的重大危险源检测、评估和监控情况

  本项目储存的危险化学品未构成重大危险源,重大危险源辨识过程详见目录3.5。

  (10)从业人员劳动防护用品的配备及其检修、维护和法定检验、检测情况为操作人员提供必要的防护用具和防静电工作服、无钉鞋、耐油手套等劳动保护用品。并定期进行检验、更换,能够满足加油站安全运营要求。

  4)该加油站不涉及需法定检验检测的特种设备,榆树市公安消防大队出具了《建筑工程消防验收意见书》,编号是榆公消验字【2005】第6号。吉林省宇泰安全技术服务有限公司对本站的防雷装置进行了检测,并出具了“防雷装置安全检测报告”,报告编号是LJ甲02吉012019040398。吉林省吉泰安全技术服务有限公司对本站防静电接地电阻进行了检测,并出具了“合格”的防静电接地装置检测报告,报告编号是YTJD吉0121019040347。

    3.主要危险、有害因素分析

  3.1主要危险、有害因素辨识结果

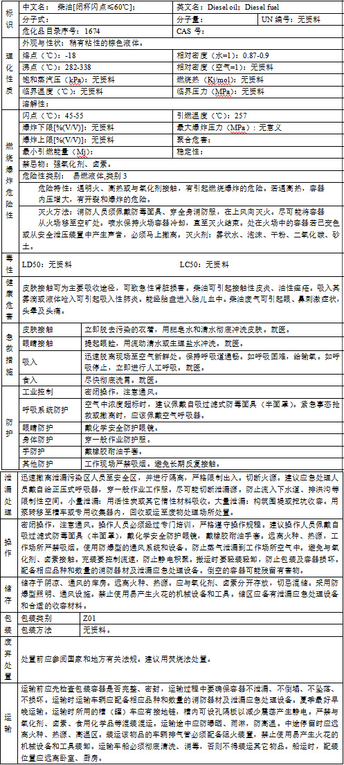
  加油站所涉及的危险化学品主要有乙醇汽油和柴油(闭杯闪点≤60℃)。其中乙醇汽油的火灾危险类别为甲B类,柴油的火灾危险类别为乙B类。油品在储运过程中存在着火灾、爆炸、中毒等主要危险因素。同时还存在机械伤害、触电、车辆伤害等。

  3.2危险化学品识别

  列入危险化学品的是乙醇汽油。

  加油站列入《危险化学品目录》(2015年版)的危险化学品见表3-1


  表3-1   主要危险化学品

image.png


  3.3其他危险类别辨识

  ⑴依据《危险化学品目录》(2015年版),该加油站经营过程中不涉及剧毒化学品。

  ⑵依据《易制毒化学品管理条例》(2018年修正),该加油站经营过程中不涉及易制毒化学品。

  ⑶依据《高毒物品目录》(2003版),该加油站经营过程中不涉及高毒物品。

  ⑷依据《重点监管的危险化学品名录》(2013年完整版),该加油站经营的乙醇汽油属于重点监管的危险化学品。

  3.4物质的危险特性

  1)物质的一般危险性

  物质的危险特性由其化学组成和理化特性所决定。乙醇汽油属于甲B类易燃液体。这些物质都表现出具有较大的危险特性如:挥发性、易燃、易爆性、易产生积聚静电性、易扩散、流淌性和膨胀性、毒害性和麻醉作用。

  2)物质的火灾、爆炸危险性

  可燃液体火灾危险性是根据被引燃的难易程度,按其闭口闪点分为甲、乙、丙三类。乙醇汽油闪点在-50℃以下,易挥发遇点火源燃烧爆炸。


  表3-2  加油站主要危险物质特性表

  BREY~OTTYRDC[H)[B0}FX2L.jpg

  乙醇汽油对一些金属具有一定的腐蚀性,对某些橡胶具有一定的溶涨性,会对某些加油机和车辆油路系统造成一定的损害。所以乙醇汽油加油站的储罐、加油机应设置识别标志,应提醒司机避免加错油料。同时,乙醇汽油加油机不宜与普通加油机混用。

  乙醇汽油对许多防腐涂料具有很强的溶解性,所以,乙醇汽油储罐、管线内壁不宜涂防腐材料。

  因为乙醇的强亲水性,在清理时管道和油罐不宜用水冲洗。加油站宜采取卸油、加油油气回收系统,未采用的,储油罐通气管至少应设置空气干燥设施。乙醇的亲水性还表现在对普通泡沫具有很强的破坏作用,消防用泡沫必须选用抗溶性泡沫。

  4)车用柴油危险特性

  其闭杯闪点≤60℃的柴油列入了《危险化学品目录》(2015版),属于易燃液体类危险物品。火灾危险级别为乙B类。遇明火、高热或与氧化剂接触,有引起燃烧爆炸的危险。若遇高热,容器内压增大,有开裂和爆炸的危险。

  加油站经营的危险化学品为乙醇汽油、柴油。其危险品的物理化学特性见表3-3~表3-4。


  表3-3  乙醇汽油物理化学特性表

F7~FKR`IW0${G)5ZB`$TIU2.jpg

  表3-4  柴油物理化学特性表

F7~FKR`IW0${G)5ZB`$TIU2.jpg


  3.5重大危险源辨识

  重大危险源是指长期地或临时地生产、储存、使用和经营危险化学品,且危险化学品的数量等于或超过临界量的单元。

  生产单元为危险化学品的生产、加工及使用等的装置及设施,当装置及设施之间有切断阀时,以切断阀作为分隔界限划分为独立的单元。

  储存单元为用于储存危险化学品的储罐或仓库组成的相对独立的区域,储罐区以罐区防火堤为界限划分为独立的单元,仓库以独立库房(独立建筑物)为界限划分为独立的单元。

  危险化学品重大危险源可分为生产单元危险化学品重大危险源和储存单元危险化学品重大危险源。

  生产单元、储存单元内存在危险化学品的数量等于或超过规定的临界量,即被定为重大危险源。单元内存在的危险化学品的数量根据危险化学品种类的多少区分为以下两种情况:

  (1)生产单元、储存单元内存在的危险化学品为单一品种时,该危险化学品的数量即为单元内危险化学品的总量,若等于或超过相应的临界量.则定为重大危险源。

  (2)生产单元、储存单元内存在的危险化学品为多品种时,按式(1)计算 若满足式(1),则定为重大危险源:

  S=q1/Q1+q2/Q2+……+qn/Qn≥1………………(1)

  式中:

  S              ——辨识指标

  q1,q2,……,qn      ——每种危险化学品的实际存在量,单位为吨(t)。

  Q1,Q2,……,Qn  ——与每种危险化学品相对应的临界量,单位为吨(t)。

  危险化学品储罐以及其他容器、设备或仓储区的危险化学品的实际存在量按设计******量确定。

  根据《危险化学品重大危险源辨识》(GB18218-2018)对本项目内的储存单元进行重大危险源辨识。

  危险化学品重大危险源的辨识流程参见下图3.1-1

 

                                   

 image.png

  图3.1-1重大危险源辩识流程图

  根据《危险化学品重大危险源辨识》(GB18218-2018)的规定,本企业中危险化学品乙醇汽油,该加油站中储存的乙醇汽油为易燃液体,其临界量为200吨;该站3台乙醇汽油罐******储油为63.99吨。(密度0.79t/m3,设计充装系数按0.9计算)。柴油为易燃液体,其临界量为5000吨。该站3台柴油罐******储油量为97.2吨(密度0.9 t/m3,设计充装系数按0.9计算)。

  根据《危险化学品重大危险源辨识》(GB18218-2018)辨识计算如下:

  q1/Q1+q2/Q2 =63.99/200+97.2/5000=0.33939<1

  通过辨识该加油站中乙醇汽油、柴油的储存数量未构成危险化学品重大危险源。

  3.6爆炸危险区域划分

  1.爆炸危险区域的等级定义,应符合现行******标准《爆炸危险环境电力装置设计规范》(GB 50058-2014)的规定。

  (1)0区:连续出现或长期出现爆炸性气体混合物的环境;

  (2)1区:在正常运行时可能出现爆炸性气体混合物的环境;

  (3)2区:在正常运行时不可能出现爆炸性气体混合物的环境,或即使出现也仅是短时存在的爆炸性气体混合物的环境。

  注:正常运行指正常的开车、运行、停车、易燃物质产品的装卸,密闭容器盖的开闭,安全阀、排放阀以及所有工厂设备都在其设计参数范围内工作状态。

  2. 汽油设施的爆炸危险区域内地坪以下的坑或沟划为1区。

  3. 埋地卧式汽油储罐爆炸危险区域划分,符合下列规定:

  (1)  罐内部油品表面以上的空间划分为0区。

  (2)  人孔(阀)井内部空间、以通气管管口为中心,半径为0.75m的球形空间和以密闭卸油口为中心,半径为0.5m的球形空间,划分为1区。

  4.  距人孔(阀)井外边缘1.5m以内,自地面算起1m高的圆柱形空间、以通气管管口为中心,半径为2m的球形空间和以密闭卸油口为中心,半径为1.5m的球形并延至地面的空间,划分为2区。

  

image.png


  图C.0.3  埋地卧式汽油储罐爆炸危险区域划分

  image.png

  5.  汽油罐车和密闭卸油口的爆炸危险区域划分,符合下列规定:

  (1) 地面油罐和油罐车内部的油品表面以上空间划分为0区。

  (2) 以通气口为中心,半径为1.5m的球形空间和以密闭卸油口为中心,半径为0.5m的球形空间,划分为1区。

  (3) 以通气口为中心,半径为3m的球形并延至地面的空间和以密闭卸油口为中心,半径为1.5m的球形并延至地面的空间,划分为2区。

  

image.png

  图C.0.4  汽油罐、油罐车和密闭卸油口爆炸危险区域划分

  

image.png


  6. 汽油加油机爆炸危险区域划分,符合下列规定:

  (1)加油机壳体内部空间划分为1区。

  (2)以加油机中心线为中心线,以半径为3m的地面区域为底面和以加油机顶部以上0.15m半径为1.5m的平面为顶面的圆台形空间,应划分为2区。

  image.png

  图C.0.5  汽油加油机爆炸危险区域划分


  3.7设备、设施的危险、有害因素辨识分析

  3.7.1工艺设备缺陷的危险、有害因素辨识分析

  1)储油罐

  (1)储油罐本身设计不合理,焊接质量差,选材不当,会造成其耐压能力不够,发生破裂,导致油品泄漏;

  (2)在储油罐防雷、防静电接地设施失效或漏装的情况下,易使储油罐遭受雷击,导致火灾爆炸事故。

  (3)埋地油罐的外表面防腐措施不符合《规范》要求,未采取不低于加强级的防腐绝缘保护,地下水、土壤、杂散电流等,均易加速储罐钢板的腐蚀,造成油品泄漏;

  (4)如果进出储油罐的结合管未设置在油罐的人孔盖板上,而是在油罐壁上任意开口安装,则容易损伤罐身或罐身受力过大发生断裂,造成跑油渗油等不安全事故;

  (5)如果储油罐顶覆土厚度小于0.5m,油罐周围回填细沙厚度小于0.3m,容易造成回填的石块、砖块、冻土块等硬物以及植物的根部损伤油罐的防腐层,影响防腐效果,加剧油罐的腐蚀;

  (6)当油罐埋在地下水位较高的地带时,在空罐情况下,会有上浮的危险,有可能将与其连接的管线拉断,造成跑油事故。

  2)加油机

  (1)加油机未选择使用正规厂家的合格产品,可能会出现加油机漏油、机内电器设备不防爆、计量精度差,甚至不能加油等;

  (2)加油机不是专用的乙醇汽油加油机,因乙醇汽油会对普通加油机油路系统造成一定的损害,导致发生漏油事故;

  (3)加油机漏油,机内电器设备防爆性能差或不防爆,易导致加油机火灾、爆炸事故;

  (4)加油机的加油枪不是自封式加油枪,对汽车油箱加油时,易导致跑、冒油和火灾事故;

  (5)如果加油机加油流速大于50L/min时,容易导致汽车油箱溢油,静电起火等事故;

  (6)加油机底座下的管线坑未用细砂填埋,或者是油砂未及时更换,易导致油气爆炸事故;

  (7)加油机整机接地不良或未接地,则会产生电火花、静电火花,引燃加油机内部的油蒸气。

  3)工艺管线及控制系统

  (1)卸油连通软管如果未采用导静电耐油软管,易导致发生静电积聚放电或是软管遭受油品腐蚀泄漏;

  (2)如果加油站内的工艺管线未采用埋地敷设,或是管沟敷设时沟内未用细砂填实,管沟容易积聚油气,形成爆炸危险场所;

  (3)储油罐的量油管口、进油管口如果未延伸至距离油罐底部0.2m处,容易造成卸油时的大量油气挥发;

  (4)储油罐通气管管口如果未高出距离周围地坪4m以上,挥发的油蒸气不易迅速扩散;管口未安装阻火器,容易导致外部火源进入储油罐内,造成火灾、爆炸事故;

  (5)由于油管线无静电接地、油罐车无静电接地或静电接地不良,造成静电积聚可引起火灾、爆炸事故;

  (6)与输油管线相连的阀门、法兰、垫片等,若由于安装质量差,或由于疏忽漏装,以及使用过程中的腐蚀穿孔、产生疲劳造成的裂纹等,都可能引起油品泄漏;

  (7)加油站信息系统如果未采用铠装电缆或导线穿管保护,配线电缆接地不规范,易造成电火花引燃油品事故。

  3.7.2其它设备、设施的危险性辨识分析

  (1)营业间、配电间耐火等级达不到要求,一旦明火管理不当,生产、生活用火失控,容易导致火灾;

  (2)加油机罩棚、营业站房等建构筑物结构安全等级达不到设计要求,易导致罩棚、站房倒塌事故;

  (3)电气老化、绝缘破损、短路、私拉乱接等易造成人员触电事故;

  (4)超负荷用电、过载、接线不规范、发热、电器使用管理不当等会引起火灾。

  3.8加油站作业危险、有害因素辨识分析

  3.8.1加油作业危害因素分析

  (1)加油前准备工作的危险因素包括未按要求穿着防静电工作服、穿戴铁钉的靯、携带火种、灭火器材准备不足等,均易导致油品火灾爆炸事故,甚至造成火灾事故扩大;

  (2)违反作业规程,加油作业前训导不认真,未认真检查设备状况,导致发生跑油、漏油事故;

  (3)未安排专人引导车辆进出站,夜晚灯光照度不够,车道积雪等,易导致发生人员车辆伤害事故,车辆与加油站设施碰撞事故;

  (4)加油员、司乘人员违反规定吸烟、使用通讯工具、穿脱化纤衣物,车辆未熄火加油、任意启动车辆等,均易导致油品火灾爆炸事故;

  (5)司机在现场修车、擦车,加油员用化纤、丝绸类纱布擦拭加油机,直接给摩托车加油、直接给塑料容器注油等,易引发火灾爆炸事故;

  (6)加油车辆油箱漏油、加油机漏油、加油枪开关失灵跑油、加油枪胶管破裂漏油、加油枪不自封跑油,易引发火灾事故;

  (7)加油机线路、电机、接线盒不防爆,加油机、加油枪静电接地失灵,违章动火、雷雨天加油等,均易造成火灾事故;

  (8)假钞危害,与客户发生找零、开具发票纠纷;

  (9)未认真交接班发生差错。

  3.8.2卸油作业危害因素辨识分析

  (1)未安排专人引导运油罐车进出站,酒后驾车、车道积雪、积水等,易导致发生人员车辆伤害事故,车辆与加油站设施碰撞事故;

  (2)油罐车安全设施不齐全,未对车辆采取静电接地措施,防静电接地失灵,稳油时间不足15分钟等,易引发火灾事故;

  (3)消防器材不到位或失效,延误灭火时机,火灾事态扩大;

  (4)穿戴铁钉的靯、携带火种、违反规定吸烟、使用通讯工具、车辆未熄火、任意启动车辆、司机在现场修车、擦车以及未按要求穿着防静电工作服等,均易导致油品火灾爆炸事故;

  (5)卸油胶管连接不牢固、卸油胶管破裂、未采用标准快装接头、接头无密封垫等均易导致油品泄漏;

  (6)卸油口标识不清或无标识、未认真核对油品数质量,贸然卸油,易导致跑油、混油事故;

  (7)罐车顶部积雪、人员注意力不够集中,易造成高处坠落事故;

  (8)未检查罐车铅封损坏,易造成数质量事故;

  (9)雷雨天气进行卸油作业,易遭受雷击;

  (10)使用可移动铁质卸油台架,易导致罐车停放不稳倾翻事故,或是铁质台架与水泥地面摩擦起火事故。

  3.8.3加油站计量作业危害因素辩识分析

  加油站计量作业主要包括计量前准备、油罐液面高度测量、罐底水面高度测量、油品温度测量、密度测量、清理作业、记录等。

  (1)穿戴铁钉的鞋、携带火种、违反规定吸烟、使用通讯工具以及未按要求穿着防静电工作服等,易导致油品火灾爆炸事故;

  (2)人员无证上岗、计量器具不准,导致发生计量偏差;

  (3)稳油时间不足15分钟就开始计量、量油口无尺槽、使用工具不防爆、从量油口卸油,易导致火灾事故;

  (4)下尺速度过快、过猛,尺砣冲击罐底损坏设备;

  (5)加油站无检水尺,液位仪无水位测试功能,水位高度无法测定;

  (6)油罐车停放有坡度,检尺数据不够准确,出现偏差;

  (7)测量油温位置不当、浸没时间不足5分钟,造成计量误差;

  (8)计量错误、记录错误,造成数质量事故。

  3.8.4加油站巡检、检修及其它作业危害因素分析

  (1)巡检携带手机、携带火种、未着防静电工作服易引发火灾事故;

  (2)违章指挥,盲目蛮干,而造成检修事故的发生;

  (3)未检查进出站人员及车辆是否存在不安全行为易引发火灾事故、人员伤亡事故;

  (4)未认真检查加油机、储油罐、电气设备、管道及其附件设施状况是否良好,巡检记录不完整或未对查出的隐患进行及时整改易引发事故;

  (5)加油站进行油罐清洗作业时,由于没有彻底清除罐内油蒸气和沉淀物,残余油蒸气遇到静电、摩擦、电火花等都会导致火灾。

  (6)人员更换罩棚的照明灯具时,需要登高作业,因防护措施落实不到位,监护不力,则有可能发生高处坠落事故;

  (7)加油站紧邻主干道路,车流量较大,产生较强的噪声,人员长时间暴露在噪声环境中,会由于噪声的作用而引起听力损失(也称噪声性耳聋),或产生烦躁心理,导致人的不安全行为,甚至发生事故等;

  (8)因为心理或生理性的原因,责任心不强,心情不佳,操作错误可造成各类事故的发生;

  (9)缺乏消防知识和事故应急处理能力,导致发生火灾、爆炸等事故时,惊慌失措,不能有效消灭初期火灾和实施其他事故处理。

  3.9自然环境与总体布置方面的危害因素辩识分析

  自然环境条件对加油站正常作业的影响因素包括:极端高温、极端低温、雷暴天气、大风雨雪灾害、地震及地质沉降、地下水位变化等;

  (1)极端高温易造成汽油等挥发性较大油品的挥发性进一步增大,导致加油、卸油出现气阻,作业难度加大,火灾爆炸危险区域扩大;

  (2)雷暴天气进行加、卸油作业,易导致雷击火灾事故发生;

  (3)大风雨雪灾害易造成加油机罩棚被掀翻、压塌、人员高处坠落、站区地面塌陷、积雪造成人员滑跌、砸伤等;

  (4)地震及地质沉降易造成建筑物倒塌、加油机倾斜、输油管线被拉断、储油罐变形开裂等;

  (5)地下水位变化易造成埋地油罐陷落或上浮,拉断管线或储油罐变形开裂等;

  (6)若储油罐与站外民宅(单位)之间的安全距离不符合规范要求,或是在之间的空地上随意盖房或从事生产经营活动,当该房屋或经营活动场所失火时,会对储油罐的安全构成严重威胁;若储油罐发生火灾、爆炸,将导致该房屋或经营活动场所发生火灾;

  (7)若储油罐及其通气管、加油机及其罩棚与附近输电线路的安全距离过近或不符合《规范》要求。易造成当电力线路断线时发生与储油罐及其通气管、加油机及其罩棚搭接起火引燃油蒸气、设备和建筑物;另外当发生加油机或储油罐区火灾事故时,也易引燃输电线路,造成不必要的停电损失和火灾事故;

  (8)若储油罐及其通气管、加油机及其罩棚与附近通信线路的安全距离过近或不符合《规范》要求,当发生储油罐区或加油区火灾事故时,易导致发生烧断线路,造成通信中断事故;

  (9)若加油站的进出站口设置的标志不醒目,则有可能发生加油车辆交通事故;

  (10)若储油罐通气管距离罐区围墙达不到2米,罐区围墙高度低于2.2米,站外的各种火源容易进入,则有可能发生火灾事故。

  (11)加油站的储油罐区若油品密闭卸油点设置不合理,将会造成油罐车卸油不便;

  (12)加油场地行车道下方有油品管道通过,若油品管道未采用穿管保护,加油车辆通过时则有可能使油品管道受压而发生泄漏。

  3.10主要危险、有害因素分析结果及其分布

  本项目涉及的主要危险化学品为乙醇汽油该加油站的危险有害因素有火灾、爆炸、车辆伤害、触电、中毒、窒息等是加油站的主要危险有害因素。主要分布在加油站的油品储存区、加油作业区、辅助服务区、站房及进出口道路等区域。

  3.11事故案例分析

  1)加油站危险区域内修车引起爆炸、火灾

  1998年7月1日晚9时,上海某医院的一辆卡车在市某加油站加油时机械发生故障,司机赵某打手电筒修车,边上围了一些司机观看,突然发生爆炸,然后燃烧。汽车燃烧后,加油站职工用石棉被、灭火器进行扑救,立即将火扑灭。事后人们得知在汽车着火的地下,有九只油罐,储存各种油品 60000kg。

  事故分析: (1)加油站在加油过程中油蒸气很浓。 (2)赵某用旋凿敲打机械撞击产生火花,遇油蒸气发生爆炸。

  特别提示:加油站是易燃易爆场所,管理制度中明文规定:严禁在站内检修车辆、敲打铁器等产生火花的作业。但在实际工作中,由于管理不到位,制度不落实,造成类似事故的发生。

  2)加油站违章作业引发爆炸事故

  2001年3月18日下午13点15左右,湖北宜昌x x加油站在进地中油机输油管线与油罐出油管线法兰对接时,外请施工队改造油罐上部出油管线。施工队在未向加油站工作人员请示的情况下,擅自在油罐区动火。焊枪一经点燃,油罐立即爆炸,气浪将施工队一民工抛出20余米后摔成重伤,经医院抢救无效死亡。

  事故分析:(1)油罐区存在油蒸气,且达到爆炸极限。(2)在动火前没有按规定检测油蒸气浓度。(3)没有落实动火管理制度,在进行焊接时引燃油蒸气发生爆炸。

  特别提示:这起事故是因违章造成的,反映出在加油站改造、施工过程中,管理松懈,制度不落实等问题。应加强对加油站施工现场的监护和管理,严格按照“三不动火”的制度进行施工管理。 

  3)不采用密闭卸油而引发火灾

  1993年3月12日上午10点左右,山西省阳曲县某加油站,油罐汽车向地下罐卸油时,营业室内“轰”的一声,接着油罐口发生火灾。虽经及时扑救,但营业室室内物品均被烧毁,烧掉汽油5000kg左右。

  事故分析:(1)油罐车卸油时,由于是敞口接卸产生大量的油蒸气。(2)加油站地下罐与营业室之间的地沟不严密,大量的油蒸气进入室内。(3)罐车司机在营业室内吸烟划火,将燃着的火柴丢人地沟盖板的缝隙中,引燃油蒸气。(4)引燃的油蒸气又沿管沟引燃卸油罐。

  特别提示:1992年12月以前,加油站建设没有统一的规范,加油站管理也没有统一的制度。现在,******有了统一的建设规范,加油站油品的接卸必须采用密闭卸油,输油管线宜采用直接埋设,如采用管沟则必须用干沙填实。另外,加油站内严禁烟火。

  4.评价单元的划分和评价方法的选择

  4.1评价单元划分

  1.评价单元的划分原则

  划分评价单元是为评价目的和评价方法服务的,便于评价工作的进行,有利于提高评价工作的准确性。评价单元划分,一般将生产工艺装置、物料的特点和特征与危险、有害因素的类别、分别有机结合进行划分,也可按评价工作的需要将一个评价单元划分为若干子单元。本次评价即是依据这一原则,同时考虑到加油站油品经营特点,设备平面布置以及加油站主要危险、有害因素分布来划分评价单元。

  4.2评价方法的选择

  4.2.1选择的评价方法

  安全现状评价是针对系统装置、某个生产经营单位的总体或局部生产经营活动的现状进行评价,主要是全面收集被评价对象的信息资料,采用系统安全分析法进行危险因素辨识;对可能造成后果的事故隐患采用数学模型进行事故后果模拟,预测极端情况下的影响范围、******损失、发生概率;对检查发现的事故隐患,分别提出治理措施。

  加油站的安全评价是对各评价单元的现状中存在的危险有害因素进行分析评价,根据特点,我们选择了安全检查表法和危险度评价法。

  1)安全检查表(SCL):

  安全检查表式系统安全工程的一种***基础、***简便、广泛应用的系统危险性评价方法。目前,安全检查表在我国不仅用于查找系统中各种潜在的事故隐患,还对各检查项目给予量化,用于进行系统安全评价。

  安全检查表是由一些对工艺过程、机械设备和作业情况熟悉并富有安全技术、安全管理经验的人员,事先对分析对象进行详尽分析和充分讨论,列出检查单元和部位 、检查项目、检查要求、各项赋分标准、评定系统安全等级分值标准等内容的表格(清单)。

  2)危险度评价方法简介:

  危险度评价法是借鉴日本劳动省“六阶段法”的定量评价表,结合我国******标准《石油化工企业设计防火标准》(GB 50160-2008,2018年版)、《压力容器中化学介质毒性危害和爆炸危险程度分类标准》 (HG/T20660-2017)等技术规范标准,由******安全生产监督管理局编制的“危险度评价取值表”(见表4-2),规定了危险度由物质、容量、温度、压力和操作等5个项目共同确定。其危险度分别按A=10分,B=5分,C=2分,D=0分赋值计分,由累分值确定单元危险度的评价方法。


  表4.2-1  危险度分级表

  image.png


  表4.2-2  危险度评价取值表


  未标题-1.jpg


  表4.2-3  危险度分级


image.png


  4.3评价单元的划分结果

  根据加油站的组成结构、工艺流程,并结合《危险化学品经营单位安全评价导则(试行)》以及其相关的******标准、规程、规范的要求,将榆树市海洋石油加油站划分为安全管理、站址选择和站内平面布置、工艺及设施单元、公用工程单元4个评价单元进行评价。


  表4.3-1各单元评价方法的选取


image.png

  

       5.定性评价

  5.1安全检查表评价法

  评价组人员对榆树市海洋石油加油站现场进行了勘查,并根据加油站提供的资料,采用加油站安全评价检查表对加油站的安全管理、站址选择和总平面布置加油工艺设施、公用工程设施进行了检查和评价。检查及评价结果详见表5.1-1。

  表5.1-1 加油站安全评价检查表

  一、安全管理

5K`U8D4LVS@$[`(H5XC8Q2H.jpg


  二、站址选择及总平面布置


5K`U8D4LVS@$[`(H5XC8Q2H.jpg


  三、加油工艺及设施


~Q$WUSI`$@[6XP59RXA58HP.jpg


  四、公用工程设施


~Q$WUSI`$@[6XP59RXA58HP.jpg


     注:

  ⒈类别栏标注“A”的,属否决项;类别栏标注“B”的,属非否决项;

  ⒉根据现场实际确定的检查项目全部合格的,为符合安全要求; 

  ⒊根据现场实际确定的检查项目中,A项中有一项不合格或B项中有5项以上不合格的为不符合要求,B项中少于5项(含5项)不合格的为基本符合要求;

  ⒋对A、B项中的不合格项均应整改,达到要求也视为合格,并修改评价结论。 

  评价结果分析:

  经现场检查与评价:加油站“A”类检查项无不合格项;“B”类检查项无不合格。

  5.2 采用危险度评价评价法分析

  采用危险度评价法对加油站储罐区进行评价。根据工艺、设备参数及操作危险性,对照“危险度评价取值表”进行取值赋分,计算出储罐区的固有危险程度。并取其中的******值作为整个加油站的固有危险度。具体评价结果见下表。

  附表5.2-1  危险度评价表危险度评价表


image.png


  应用危险度评价法对加油站油品储罐区进行评价。根据储罐区的工艺、设备参数及操作危险性,对照“危险度评价取值表”进行取值赋分,储罐区选取单罐容量******的汽油储罐为一个单元。计算出储油罐区的固有危险程度。

  通过应用危险度评价法可知,储罐区的危险程度为Ⅲ级,为低度危险。

  6.安全对策措施及建议

  6.1对策措施

  加油站的主要危险有:火灾、爆炸、中毒窒息、触电、车辆伤害等,其危险地点为站内卸油区(罐区)、加油区、站内建筑物、进出口道路等,根据实地检查,按照作业分段提出以下措施。

  6.1.1卸油作业安全对策措施

  1)油罐车进、出加油站或倒车时,应由加油站人员引导、指挥。

  2)油罐车应停放于卸油专用区,熄火并拉上手刹车、车轮处放置轮挡;并使车头向外,以利紧急事故发生时,可迅速驶离。

  3)卸油过程中,卸油人员和油罐车驾驶员不应离开作业现场,打雷时应停止卸油作业。

  4)向地下罐注油时,与该罐连接的给油设备应停止使用。卸油前应检查油罐的存油量,以防灌油时溢油。卸油作业中,严禁用量油尺计量油罐。

  5)卸油作业中,必须有专人在现场监视,并禁止车辆及非工作人员进入卸油区。

  6)检查确认油罐计量孔密闭良好。

  7)油罐车进站后,卸油人员应立即检查油罐车的安全设施是否齐全有效,油罐车的排气管应安装防火罩。检查合格后,引导油罐车进入卸油现场,应先接妥静电接地线夹头接线并确实接触。

  8)油罐车熄灭并静置15min后,卸油员按工艺流程连接卸油管及油气回收管及接头,将接头结合紧密,保持卸油管自然弯曲;经计量后准备接卸;按规定在卸油位置上风处摆放干粉灭火器。

  9)卸油前,核对罐车与油罐中油品的品名、牌号是否一致,各项准备工作检查无误后,能自流卸油的不用泵送卸油。

  10)油罐车驾驶员缓慢开启卸油阀卸油。卸油员集中精力监视、观察卸油管线、相关闸阀、过滤器等设备的运行情况,随时准备处理可能发生的问题。

  11)卸油时严格控制油的流速,在油面淹没进油管口200mm前,初始流速不应大于1m/s,正常卸油时流速控制在4.5m/s以内,以防产生静电。

  12)卸油完毕,油罐车驾驶员应关闭卸油阀;卸油员应先拆卸油管与油罐车连接端头,并将卸油管抬高使管内油料流入油罐内并防止溅出。盖严罐口处的卸油帽,收回静电导线。收存卸油管、油气回收管时不可抛摔,以防接头变形。

  13)卸油完毕罐车静置5min后,卸油员引导油罐车启车、离站,清理卸油现场,将消防器材放回原位。

  14)待罐内油面静止平稳后,通知加油员开机加油。

  15)卸油时若发生油料溅溢时,应立即停止卸油并立即处理。

  16)卸油时如发生交通事故、火灾事故、爆炸事故、破坏事故和伤亡事故等重大事故,应立即停止卸油作业,同时应将油罐车驶离加油站。

  17)在卸油过程中,严禁擦洗罐车物品、按喇叭、修车等,对器具要轻拿轻放,夜间照明须使用防爆灯具。

  18)卸油口未使用时应加锁。

  6.1.2加油作业安全对策措施

  6.1.2.1基本要求

  1)加油机运转时,电机和泵温度应保持正常,计量器和泵的轴封应无明显泄露,乙醇汽油加油流量不应大于50L/min。

  2)加油机机件应保持性能良好,油气分离器及过滤器应保持功能正常,排气管应畅通、无损,泵安全阀应保持压力正常。加油员在使用加油机前,应检查加油机运转是否正常及有无渗漏油品现象,并要保持加油机的整洁。

  3)加油岛上不得放置收录音机、电扇、延长线、冷藏设备等一般电器设备及其他杂物。

  4)有加油车辆进站时,加油人员应站在加油岛上以防被撞,作业人员避免穿过两车中间。

  5)客车进站加油时不得载有乘客。

  6)禁止使用绝缘性容器加注汽油、柴油等。

  7)油罐操作孔的上口边缘要高出周围地面20cm,操作孔的盖板及翻起盖的螺杆轴要选用不产生火花的材料或采取其它防止产生火花的措施。

  8)操作孔中的法兰盘和其它地方的法兰盘要采用金属跨接的方式,防止静电聚积。

  6.2.2加油

  1)车辆驶入站时,加油员应主动导车辆进入加油位置。当进站加油车停稳,发动机熄火后,方可打开油盖,加油前加油机计数器回零后,启动加油机开始加油。

  2)加油作业应由加油员操作,不得由顾客自行处置。

  3)加油时应避免油料溅出,尤其机车加油时应特别注意不可溅出油料溅及高温引擎及排气管。

  4)加油时若有油料溢出,应立即擦拭,含有油污布料应妥善收存在盖容器中。

  5)加完油后,应立即将加油枪拉出,以防被拖走。

  6)加油前及加油后应保持橡皮管放置于加油机上,防止被车辆压坏。

  7)当加油、结算等程序完成后,应及时引导车辆离开加油岛。

  8)站内有人吸烟或使用移动电话时,应立即停止加油。

  9)在站内适当位置增设摩托车及塑料桶加油点,严禁用加油枪向摩托车、塑料桶直接加油,摩托车加油后,应用人将车推离加油点5m后,方可启动。

  10)加油站上空有高强闪电或雷击频繁时,应停止加油作业,采取防护措施。

  6.1.3.2油罐计量

  1)夜间量测油罐时应使用防爆型照明设备。

  2)量油时应停止使用与油罐相连的加油机。

  3)卸油后,待稳油15min后方可计量。

  4)进行油品采样、计量和测量时,不得猛拉快提,上提速度不得大于0.5m/s,下落速度不得大于1m/s。

  6.1.4设备使用、维护、检修的安全要求

  6.1.4.1基本要求

  1)维护、检修应使用防爆型照明设备。

  2)进加油站区域内各类作业人员上岗时应穿防静电工作服,防静电工作鞋、袜;严禁穿带铁钉的鞋。严禁在爆炸危险场所穿脱衣服、帽子或类似物。

  3)严禁在加油站吸烟及用明火照明。

  4)机械转动部位应保证润滑良好,及时加油并经常清除可燃污垢。

  5)输送可燃液体的管道,应定期进行耐压试验。

  6)维修作业应使用防爆工具。严禁使用撞击易产生火花的工具。

  7)定时检测地下油罐泄漏和人孔阴井油气浓度,确认无油料溢出。

  6.1.4.2清洗油罐

  1)油罐清洗,应委托具备相应资格的专业公司依相关规定作业,清洗公司专门须指定并设置现场安全主管于现场指挥监督作业。

  2)加油站地下油罐以密闭机械清洗为原则,动力机械以采取气动式为原则,若采用电气机具则应为防爆型式并实施接地。

  3)清洗油罐所用的手持工具应为无火花安全工具,和全棉清洁用具。

  4)清洗油罐处,须设置施工标识,并严禁无关人员接近。

  5)油罐清洗时应随时注意并测试油罐内、外油气浓度及采取必要安全防护措施。

  6)油罐清洗后之残渣,应依废弃物清理法规处理。

  7)油罐清洗作业期间,值班站长须在现场监督清洗作业过程。

  8)油罐清洗后,值班站长应立即检查所有部件已回复正常状态。

  6.1.4.3加油机维修

  1)加油机维修之前要切断电源,摘下皮带轮上的皮带。若所修的部位需要放油时,必须用容器收集燃油,防止燃油泄漏。

  2)所需工具须摆放整齐,严禁乱放乱摔。

  3)在维修加油机时,要注意不要划伤各金属零件、密封件及密封结合面,以免造成泄漏。在复装前,须将各零部件清洗干净,以免损伤部件。

  4)在维修电器设备之后,要仔细检查线路,防止接错。

  5)加油机、加油岛被进站车辆撞击后,应立即关闭电源进行检查,并立即通知维护人员检修。

  6.1.4.4动火作业

  1)在加油站区域内进行电(气)焊等明火作业应办理动火审批手续。动火作业前,应经本单位负责人和安全部门审批。

  2)动火期间,安全监护人员应到现场监督,现场应挂警示牌。动火人员应按动火审批的具体要求作业,动火完毕,监护人员和动火人员应共同检查和清理现场。

  3)动火时作业场所应增设消防器材,放置于施工处。

  4)临近火灾、爆炸危险区域动火施工时,应隔离并注意风向,以防止余火飘入引起火灾。

  5)凡施工时须启、闭管线阀门设备,均应由值班站长、安全员会同处理,施工人员不得擅自操作。

  6)动用火种时,值班站长及施工现场负责人不得离开现场。

  7)将动火设备,诸如油罐、输送管线等的油品等可燃物彻底清理干净,并有足够时间进行蒸气吹扫和水洗,达到动火条件。

  8)与动火设备相连的所有管线,均应加堵盲板与系统彻底隔离、切断。

  9)油罐、容器动火,应做爆炸分析,合格后方可动火。动火前在外边进行明火试验,工作时容器外应有专人监护。

  10)动火点周围(***小半径15m)的下水井、水封井、隔油池、地漏、地沟等应清除易燃物,并予以封闭。

  11)电焊回路线应接在焊件上,不得穿过下水井地沟或其他设备搭火。

  12)高处动火(2m以上)必须采取防止火花飞溅措施,风力较大时,应加强监护,大于5级时禁止动火。

  13)动火开始前和动火结束后,均应认真检查现场条件是否变化,不得留有余火。

  6.1.4.5防雷防静电设施

  1)防雷装置检测应当每年一次,对爆炸危险环境场所的防雷装置应当每半年检测一次。

  2)所有防静电设备、测试仪表及防护用品,要定期检查、维修,并建立设备档案。

  3)经常检查加油枪胶管上的金属屏蔽线和机体之间的静电连接。

  6.1.4.6供电

  1)电气作业必须由经过专业培训、考试合格,持有电工特种作业资格证的人员进行。电气作业人员上岗,应按规定穿戴好劳动防护用品并正确使用符合安全要求的电气工具。

  2)配电间闸箱,应设在独立房间内,配电间内不得存放杂物及易燃品,配电箱内应用空气开关代替刀闸开关,箱内保持干净无杂物。

  3)雷雨天气巡检室外设备时,巡检人员必须穿绝缘靴,并不得靠近避雷装置。

  4)在低压配电系统中,必须正确选择、安装、使用电流动作型漏电保护器。

  5)电气检修必须执行电气检修工作票制度,并明确工作票签发人、工作负责人(监护人)、工作许可人、操作人员责任。工作票必须经签发人签发,许可人许可,并办理许可手续后方可作业。

  6)不得在电气设备、供电线路上带电作业(无论高压或低压)。停电后,应在电源开关处上锁、拆下熔断器,并挂上“禁止合闸、有人工作”等标示牌,工作未结束或未得到许可,任何人不准随意拿下标示牌或送电。工作完毕并经复查无误后,由工作负责人将检查情况与值班人员做好交接后方可摘牌送电。

  7)不应随意拉设临时线路。

  8)更换熔断器,要严格按照规定选用熔丝,不得任意用其它金属代替。

  9)当外线停电后,及时断开配电柜中外电总闸和加油站内主要设备及大负荷设备的电源开关(如:加油机、加油区照明、微机等)。按发电操作规程启动发电设备。

  10)恢复外线供电,当外线来电时断开加油站内各主要设备及大负荷的电源开关(如:加油机、加油区照明、微机等)。注意观察外电指示灯及电表变化情况,确认电压稳定后,按操作规程恢复供电。

  6.1.5站区站房管理

  1)站区内严禁吸烟,不得使用移动通信工具。易燃、易爆区域内,严禁使用手机,严禁摄相拍照。

  2)站区内搬运金属容器时,严禁在地上抛掷或拖拉,在容器可能碰撞部位应覆盖不发生火花的材料。

  3)加油站之污油布存放桶应为金属制,并定期清理。

  4)加油站地面油渍必须立即清理,以防滑倒或引起火灾。

  5)不得使用汽油清洗油污。

  6)工作人员进食前必须洗手。

  7)作业人员应熟习掌握灭火器操作,熟悉消防器材位置,以备紧急时能立刻处理。

  8)当发生洪涝灾害时,加油站应立即关闭电源开关,停止营业,同时密封油罐量油孔,防止油品外溢,做好安全防范工作。洪涝过后及时组织排水,测试油罐底水高,检查设备,排除隐患,确认无误后,继续营业。

  6.2建议

  1)外来车辆加油时,无关人员禁止入内。客车内的乘客要在站外下车。

  2)加油车辆到限定位置后要熄火。司机不得在车辆定位后修车和擦试汽车。

  3)加油员应亲自操纵加油枪,不得折扭加油软管或拉长到极限。加油枪应牢靠地插入油箱的灌口内,集中精力,认真操作,做到不洒不冒。

  4)雷暴天气,禁止加油作业;送油车卸油时暂停加油;不给塑料和胶皮容器加油。

  5)加油机发生故障或发生危及加油站安全的情况时,应立即停止加油。发生跑、冒、洒油时,必须待清理完现场后,加油车才能起动离去。

  6)对洒漏在地面上的油品,要及时处理。不得用化纤织物擦拭加油机、汽车油箱附近车体和地面。

  7)给摩托车加油时,在加油站内划出专门的摩托车加油区,将摩托车停放在划定的区域内用铁桶将油加入车内。

  8)保持加油站设施与周边环境以及加油站重要设施、设备之间的安全距离要求。

  9)重要危险以及事故易发部位的安全警示标志要醒目。

  10)重大危险设备、危险作业应严格执行有关安全规定。

  11)加强相关专业人员的业务培训及岗位资格培训。

  12)建立、健全人员岗位安全责任制和岗位操作规程,健全各类管理制度。

  13)建立企业危险化学品事故应急救援预案以及重要危险设备的定期检测、评估、监控措施,认真组织员工学习并进行有关预案内容的演练。

  14)各类安全管理技术档案、记录及台账应如实填写。

  15)按规定配备足量的灭火器、灭火毯、消防沙、消防桶、消防铲等消防器材,并在有利灭火要求的适当部位摆放,定期进行消防器材的检查和维护保养,以保证消防器材完好、有效。

  16)加强检修现场的安全管理,在现场应设置安全界标或栅栏,并有专人监护,非检修有关人员禁止入内。

  

       7.评价结论

  根据该加油站现场勘察与评价,通过对乙醇汽油、柴油的危险有害因素分析,对照有关标准规范,对该加油站评价结论如下:

  (1)该加油站位于榆树市环城乡靳家村,该站规模属于二级加油站。站内工艺设施与站外建构筑物之间防火距离及站内设施之间防火距离均符合要求。站址选择及平面布置符合相关规范要求。   

  (2)根据《重点监管的危险化学品名录》(2013完整版)规定,该加油站涉及的乙醇汽油属于重点监管的危险化学品,各级安全监管部门应将该加油站优先纳入年度执法检查计划,实施重点监管。加油站应切实加强危险化学品安全管理工作。

  (3)通过对加油站储罐区的危险物质进行重大危险源辨识,未构成危险化学品重大危险源。

  (4)通过对该站的危险、有害因素分析可知该站存在火灾、爆炸、中毒、窒息、静电、雷击、车辆伤害和触电等危险因素,其中火灾、爆炸的危险性发生几率较大,且后果严重,轻则财产损失,重则造成重大经济损失和人员伤亡,加油站应该在防火、防爆等方面着重管理。

  综上所述,榆树市海洋石油加油站符合******的相关法律、法规和标准、规范的要求。该项目采用的工艺、设备设施及辅助工程安全条件满足安全经营要求,评价结论为具备安全条件,符合安全经营要求。